Luckyx Inserita: 16 maggio 2023 Autore Segnala Inserita: 16 maggio 2023 Quindi è tua la mail che mi è arrivata. Questa sera provo Grazie mille.
Luckyx Inserita: 16 maggio 2023 Autore Segnala Inserita: 16 maggio 2023 Riprogrammato U26 con quest' ultimo. Il comportamento è lo stesso: led standby spento se collegato al suo alimentatore, lampeggia se scollegato dal suo alimetatore e mb alimentata con 5V e 12V con alimentatore esterno. Inoltre ho provato con una chiavetta usb con led: con l' alimentatore esterno e chiavetta su porta usb1 (quella che immagino dovrebbe essere dedicata al ripristino) la chiavetta ha un piccolo lampeggio appena alimentata ma subito si spegne. Purtroppo non ho ancora trovato i files per ripristino con chiavetta usb.
3kek1 Inserita: 16 maggio 2023 Segnala Inserita: 16 maggio 2023 Comunque non è neanche normale che facendo ponticello sull'alimentatore non si avviino tutte le tensioni..
Luckyx Inserita: 17 maggio 2023 Autore Segnala Inserita: 17 maggio 2023 Quindi o è guasto anche il modulo di alimentazione o lo schema del connettore cn65 che c' è nel manuale di servizio non è corretto ed il ponticello devo farlo con un altro pin? Ho notato che con il 5v e 12v con alimentatore esterno mi trovo un 3,3V sul pin 17 (che dovrebbe essere la tensione di switch) e 1,8V sul pin 5 di quel connettore. Mentre con il modulo colleagato non ho nulla di su quei pin
3kek1 Inserita: 17 maggio 2023 Segnala Inserita: 17 maggio 2023 Si probabilmente quei 3v sono il segnale ON ma per sicurezza andrebbe tracciato il percorso sulla PSB, ovvero dovresti trovare una resistenza che va sulla base di un transistor che è collegato direttamente o quasi a un optoisolatore
Luckyx Inserita: 18 maggio 2023 Autore Segnala Inserita: 18 maggio 2023 Ho seguito la pista che giunge fino a R306. Tutte le resistenze mi sembrano sane. I transistor non riesco a distinguere le scritte, dovrei testarli ma mi sembrano sani. La pista è intera fino alla resistenza (testata con multimetro). Ho notato una cosa, non so se può servire, sembra che alcuni condensatori nella sezione alta tensione rimangono carichi anche per giorni. P,s,; i 3V erano presenti quando usavo l' alimentatore esterno con i 5V e 12V, Con il modulo della televisione non ci sono, forse perchè non ci sono i 12V. Ciao
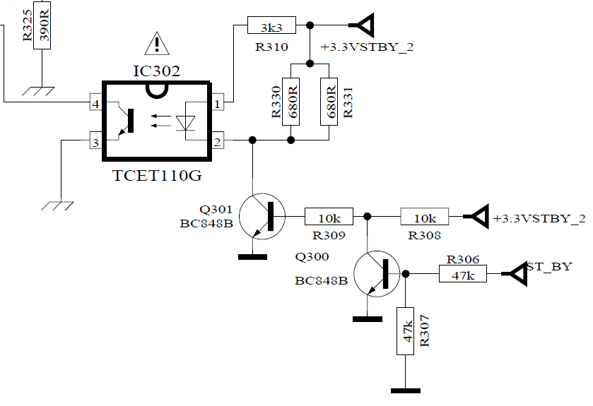
3kek1 Inserita: 19 maggio 2023 Segnala Inserita: 19 maggio 2023 (modificato) dallo schema che metti sembra che sul pin on-off ci deve essere 0v per far accendere tutto l'alimentatore, che tensione trovi a vuoto sul pin 17? prova a misurare tra 1,2 su ic302 e se 0v casomai metti a massa 2 e misura i 12 e 24v Modificato: 19 maggio 2023 da 3kek1
Luckyx Inserita: 19 maggio 2023 Autore Segnala Inserita: 19 maggio 2023 Grazie mile, ci provo. Purtroppo non ho un banco di prova adeguato e ci metterò un po ad organizzarmi.
Luckyx Inserita: 19 maggio 2023 Autore Segnala Inserita: 19 maggio 2023 Buonasera a tutti, per prove sul retro della pcb sotto tensione mi devo organizzare, ma intanto ho fatto di nuovo le misurazionie sul pin 17: - PCB scollegata e alimentatore (tipo pc) per fornire sia 5V che 12V: pin 17 = 3,3V - PCB collegata e alimentata (niente alimentatore esterno) : pin 17 = nulla. Unica tensione 4,22V su pin 11 del CN65 Mi sembra di aver capito che i 3,3V vengono generati nella MB grazie ai 12V. Corretto? Da analisi visiva di 3kek1 è corretto che l' unica tensione di standby sono i famosi 4,22V. Ammetto la mia ignoranza ma non riesco a capire come può funzionare il meccanismo di accensione tramite abbattimento dei 3,3V se questa tensione in standby non è presente. Mi confermate che i televisori funzionano con una sola tensione di standby? Mi confermate che i 12V non debbano esserci in standby? Lo chiedo anche perchè nello schema service della 17MB100 si legge in più punti (tra cui il connettore di alimentazione CN65) la dicitura 12V_STBY. Può essere utile seguire sulla pcb anche i percorsi dei 4 pin 12V_STBY o per vostra esperienza non piò esserci questa ulteriore tensione? Sempre per ignoranza non riesco a capire come mai i tre condensatori a 400v C101, C103, C106 da 47uF in parallelo nello stage pfc non perdono mai la carica. Ho pure provato ad utilizzare 2 lampade a neon funzionanti in serie per scaricarli, ma non sembra funzionare. Potete spiegarmi? Grazie mille
3kek1 Inserita: 19 maggio 2023 Segnala Inserita: 19 maggio 2023 (modificato) i 3,3 sembra vengano generati grazie al 12v, bisogna vedere poi che segnale è, io mi baso sul concetto che essendoci 3 trasformatori di cui uno piccolo, quello piccolo è per la sola tensione di standby, non avrebbe senso usare due alimentazioni in una scheda per due tensioni separate entrambe in standby, si possono generare tranquillamente da un solo trasfo come tutti gli alimentatori visti finora e ne ho visti tantissimi, il trasfo piccolo è seguito vedendo la foto da un solo diodo, questo significa unica tensione, non è detto dal medico che ci sia una sola tensione di standby anche se è molto insolita, non sono sicuro se ne ho vista una con due, forse su un hisense. Dallo schema che hai postato, ma non è detto sia giusto perché nell'agglomerato della foto ci sono molti piu componenti che in schema, si vede il segnale che presumo sia l'on-off e chiama st_by quando è positivo tiene in conduzione il primo bjt che manda a massa la base del secondo bjt tenendolo non in conduzione, questo fa si che non ci sia tensione sul led del fotoaccoppiatore, quindi sul primario il foto transistor non conduce , di solito questo si traduce nel mantenere spento un circuito alimentazione primario per potenza quindi no 12/24v ma non ho verificato da schema. I condensatori sono un capitolo a parte, i 4 in questo schema sembrano essere alimentati grazie a un relay che si aziona a tv acceso, se non sono dotati di resistenza di scarica essendo a bassa esr possono rimanere carichi per giorni anche a scheda scollegata, se vuoi scaricarli usa una lampadina a filamento attacco edison, con il neon non ci fai niente.. aggiungo, il tuo schemino spiega il fatto che quando ti ho fatto fare ponticello v-standby / on-off non si è acceso l'alimentatore primario, ora come ho chiesto va visto se a vuoto l'on off è a zero o alto, se a zero dovrebbero esserci i 12/24, se non a zero ponticella tu a massa l'on-off e vedi se le tensioni compaiono, se non va così ponticelli il fotoaccoppiatore direttamente Modificato: 19 maggio 2023 da 3kek1
Luckyx Inserita: 20 maggio 2023 Autore Segnala Inserita: 20 maggio 2023 Ciao, con solo pcb collegata e on/off a terra le tensioni non cambiano (nessuna tensione tranne 4,22V) Sul pin 17 on/off con tutto collegato nessuna tensione. Ponticellando l' opto isolatore tra pin 1 e 2 non cambia nulla, ancora niente 12V Grazie per la dritta sui condensatori, mi ero arrangiato con quello che avevo in giro, ho trovoato a fatica 2 lampadine ad incandescenza ora.
Luckyx Inserita: 20 maggio 2023 Autore Segnala Inserita: 20 maggio 2023 Cercando nello schema nelle foto e poi con il multimetro sulla mb ho trovato il 3,3V derivato dal 4,22V sul U55 (LM1117). Può essere? Inoltre ho trovato sempre nel menu service una sezione short protection, non potrebbe dipendere da questa parte che ha mandato in protezione e tolto tutte le altre tensioni ? Non ho capito bene come funziona quella parte, forse devo controllare che nessuna delle tensioni indicate sia a massa?
Luckyx Inserita: 21 maggio 2023 Autore Segnala Inserita: 21 maggio 2023 Purtroppo non ci sono "etichette" che indicano i componenti ma credo che la sezione protect sia questa. Solo non so quali prove posso fare per verificare (senza contare le dimensioni). Nel service dice di cercare i corti a massa ma senza indicazioni non so dove mirusare coi puntali. Provando a seguire i collegamenti mi sembra di aver capito che il segnale citato protect dovrebbe uscire dall' unico ruotato di 90 gradi rispetto agli altri. Giusto? Grazie
3kek1 Inserita: 22 maggio 2023 Segnala Inserita: 22 maggio 2023 (modificato) verifica la tensione verso massa su entrambi i poli del fusibile F200 in smd sotto la sch. alimentazione, poi se non hai i 12v li, per forzare i 12/24v metti a massa il pin 2 dell'optoisolatore ic201 e verifica le tensioni del connettore di uscita, come buona regola prima di fare cio sarebbe buono se testi in prova diodi i due doppi mosfet in chip smd a 8 pin ic401 / ic403, se trovi il corto non fare la prova precedente, tutto questo se il tuo schema è giusto.. Modificato: 22 maggio 2023 da 3kek1
Luckyx Inserita: 24 maggio 2023 Autore Segnala Inserita: 24 maggio 2023 Mi dispiace per la rottura di scatole ma neanche vestel mi da una mano (ho contattato pure quella in Germania che rimbalzano dicendo che non è un loro prodotto). Credo che lo schema non sia proprio corretto, sarà una variante di cui non si trova nulla. Non riesco a trovare ne F200 ne IC401/IC403. Per ora ho trovato solo IC201 sul scheda di alimentazione vicino ai 2 grossi trasformatori. Ho seguito le piste da dove immaginavo di dover trovare le induttanze e F200, invece finiescono su altri componenti C212 e L201. Sto cercando dei riferimenti per trovare seguendo le piste ic401 e ic403, per il momento non sono riuscito e forse non ci sono. Dovrebbero essere sempre sulla scheda di alimentazione? Sopra o sotto? Grazie
3kek1 Inserita: 24 maggio 2023 Segnala Inserita: 24 maggio 2023 ic401/3 non li trovi lo vedo dalla foto, non so come aiutarti
Luckyx Inserita: 25 maggio 2023 Autore Segnala Inserita: 25 maggio 2023 10 ore fa, 3kek1 ha scritto: ic401/3 non li trovi lo vedo dalla foto, non so come aiutarti Scusa ma non ho capito. Intendi che non si vedono o che li hai visti in una foto e non sai come indicarli? Intendi che ci sonoi sicuramente? Se si sono su MB o nella scheda alimentazione? Grazie
3kek1 Inserita: 25 maggio 2023 Segnala Inserita: 25 maggio 2023 Ho visto le foto del sotto e non ci sono chip a 8 pin, per forza sotto devono essere, se no forse sono sulla main board, di solito i dc dc sono li, però a quel punto bisogna provare ad attivare l'alimentatore principale, hai verificato se su ic201 pin1 hai 4v e poi se metti il 2 a massa parte il12/24v?
Luckyx Inserita: 25 maggio 2023 Autore Segnala Inserita: 25 maggio 2023 Ic201 pin 1 4v ok. Pin 2 a massa 12v assenti, e sparisce anche il 4v.
3kek1 Inserita: 25 maggio 2023 Segnala Inserita: 25 maggio 2023 dovresti controllare tutti i componenti su aletta, mosfet, diodi, potrebbe esserci un corto
Luckyx Inserita: 25 maggio 2023 Autore Segnala Inserita: 25 maggio 2023 Scusa con intendi con aletta? Il dissipatore?
Luckyx Inserita: 26 maggio 2023 Autore Segnala Inserita: 26 maggio 2023 Ciao, se con sotto intendi tra dissipatore e scheda ho controllato e non c'è nulla sotto questa. Mentre sotto gli altri dissipatore c' è qualcosa ma nulla in corto. Le misure le ho fatte tra i 2 o 3 poli (diodo o mosfet). Se con sotto aletta intendi nella parte sotto della scheda anche lì non ho trovato nulla in corto, ma ho guardato in corrispondenza di questo dissipatore non degli altri 2.
Luckyx Inserita: 26 maggio 2023 Autore Segnala Inserita: 26 maggio 2023 Ho trovato un corto su questo ma non so cos' è
Dumah Brazorf Inserita: 26 maggio 2023 Segnala Inserita: 26 maggio 2023 (modificato) Il pin centrale e quello dell'altro lato possono essere lo stesso contatto. EDIT: sì infatti, se googli quel codice trovi subito il datasheet. Modificato: 26 maggio 2023 da Dumah Brazorf
Messaggi consigliati
Crea un account o accedi per commentare
Devi essere un utente per poter lasciare un commento
Crea un account
Registrati per un nuovo account nella nostra comunità. è facile!
Registra un nuovo accountAccedi
Hai già un account? Accedi qui.
Accedi ora