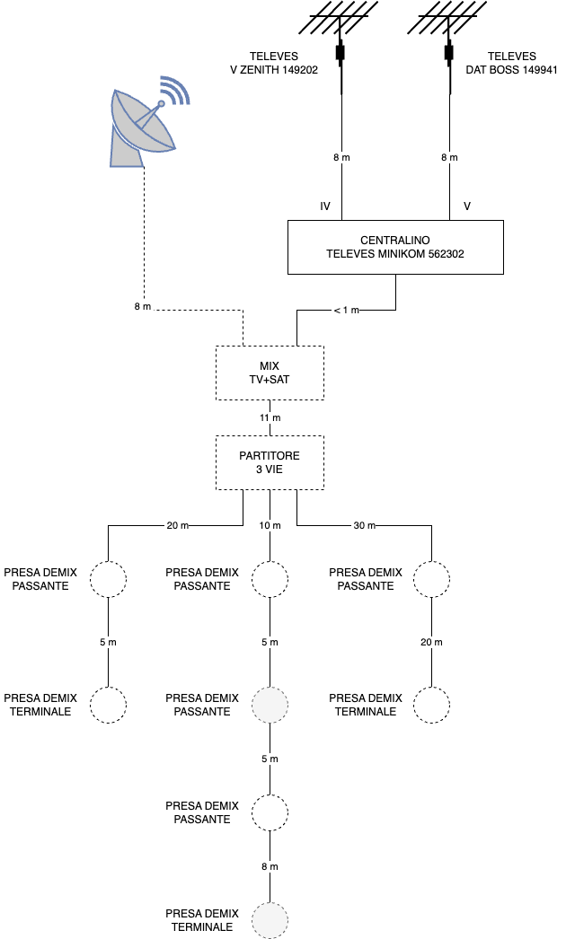
MoroX Inserito: 3 gennaio 2024 Segnala Inserito: 3 gennaio 2024 (modificato) Buongiorno e buon anno a tutti, vi scrivo per chiedere consiglio su un'ipotesi di impianto TV+SAT a cui sto lavorando. In sintesi, si tratta di un centralizzato per una villa unifamiliare con tre discese miscelate TV+SAT, secondo lo schema allegato. L'obiettivo, rispetto all'esistente, è introdurre in miscelazione il SAT (SCR o dCSS) senza toccare il cablaggio. I componenti con linea tratteggiata devono essere ancora acquistati/sostituiti (LNB, mix, partitore, prese), mentre quelli con linea continua sono esistenti (antenne UHF, antenna SAT, centralino, cavi). Le due prese in grigio sono opzionali, nel senso che se servisse rimuoverle per bilanciare meglio la distribuzione non sarebbe un problema. Tutti i cavi fra i vari dispositivi sono nuovi del tipo Televes T-100 2126, che attenua 0.3dB/m alla massima frequenza e ha una resistenza di 0.027 Ohm/m. Sarebbe di grande aiuto se qualcuno con più esperienza di me potesse darmi qualche suggerimento sulla scelta dei componenti mancanti (io avevo pensato, per esempio, alle prese demiscelate della Fracarro serie PDM, ma non so se siano adeguate), cercando il più possibile di mantenere quelli esistenti. Grazie in anticipo per i contributi e saluti! Modificato: 3 gennaio 2024 da MoroX
MAURO-6402 Inserita: 3 gennaio 2024 Segnala Inserita: 3 gennaio 2024 (modificato) Ciao Il tuo progetto in linea di massima va bene (salvo le limitazioni di userband nel sat), bisogna calcolare le perdite sui tre rami dell'impianto per bilanciarlo, e quindi scegliere le prese con attenuazione a scalare idonea al tuo impianto. Le fracarro PDM vanno anche bene. Devi scegliere che lnb vuoi montare. se monti scr (ormai obsoleto) hai 4 user, se monti un dcss ne hai 12 (anche 16 dipende dai ricevitori se le riconoscono). Tu vuoi servire otto prese. Modificato: 3 gennaio 2024 da MAURO-6402 errore battitura
ALLUMY Inserita: 3 gennaio 2024 Segnala Inserita: 3 gennaio 2024 Dubito che un LNB dCSS possa farcela a servire una distribuzione così. Metterei in conto anche un ampli di linea SAT da almeno 20dB regolabili, da innestare in ingresso al mix.
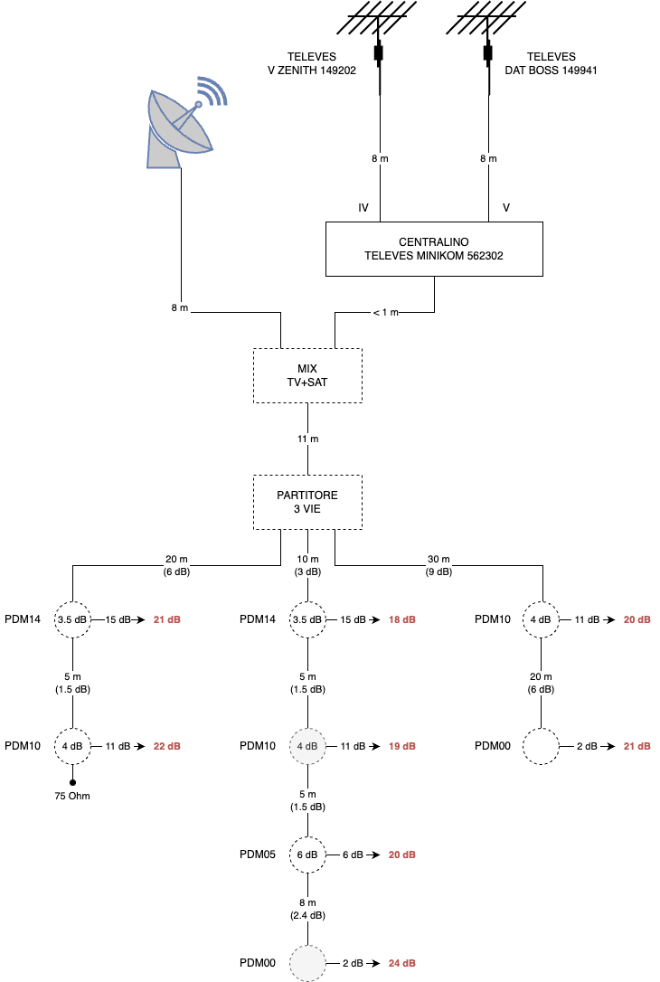
MoroX Inserita: 17 gennaio 2024 Autore Segnala Inserita: 17 gennaio 2024 Grazie mille per i contributi! Ho fatto due conti sulle attenuazioni, ho aggiornato lo schema con i numeri, in allegato. Ho calcolato le perdite a partire dal partitore a 3 vie, ipotizzando come detto la serie PDM della Fracarro. Così facendo, se i calcoli sono giusti, le perdite della distribzione oscillerebbero tra i 18 e i 22 dB, con quella presa terminale del ramo centrale più penalizzata (ma difficilmente verrà usata). Potrebbe funzionare? Per quanto riguarda partitore, miscelatore e l'eventuale aplificatore di linea, avete qualche suggerimento o consiglio? E sulla caduta di tensione per i segnali dCSS secondo voi ci stiamo? Grazie ancora e saluti!
ALLUMY Inserita: 17 gennaio 2024 Segnala Inserita: 17 gennaio 2024 La discesa centrale e quella di destra non vanno bene: con le prese passanti ci vuole anche l'ultima passante e la resistenza di chiusura isolata da 75Ω, altrimenti quei rami non sono adattati all'impedenza caratteristica, come invece lo è la discesa di sinistra. Quindi mi sa che devi rifare i conti. P.n.d.s.: ma perdono così tanto le pdm nel passaggio? 😶
snipermosin Inserita: 17 gennaio 2024 Segnala Inserita: 17 gennaio 2024 10 minuti fa, ALLUMY ha scritto: ma perdono così tanto le pdm nel passaggio? Oltre alla perdita di passaggio di circa 3 - 4 db c'è anche la tratta di cavo. @MoroX Hai possibilità di scendere piu' cavi nei corrugati? Hai una scatola che contiene tutto cio' che è nello schema?
MoroX Inserita: 17 gennaio 2024 Autore Segnala Inserita: 17 gennaio 2024 (modificato) 2 ore fa, ALLUMY ha scritto: La discesa centrale e quella di destra non vanno bene: con le prese passanti ci vuole anche l'ultima passante e la resistenza di chiusura isolata da 75Ω, altrimenti quei rami non sono adattati all'impedenza caratteristica, come invece lo è la discesa di sinistra. Ah ok, pensavo che il carico collegato all'ultima presa bastasse già come adattamento di impedenza. Ho rifatto i conti sostituendo le terminali con altre passanti + resistenza terminale: è un po' più sbilanciato, ma meglio di così non riesco a fare. Magari esistono altre serie di prese passanti con attenuazioni più "fini" che consentano di bilanciare meglio. 2 ore fa, snipermosin ha scritto: @MoroX Hai possibilità di scendere piu' cavi nei corrugati? Hai una scatola che contiene tutto cio' che è nello schema? Purtroppo no, altrimenti mi sarei tenuto alla larga da prese passanti e avrei adottato una topologia a stella: ho libertà installativa fino al partitore, ma da lì in poi iniziano i tre corrugati, stretti, che fanno entra-esci in 503 mediamente piene. Modificato: 17 gennaio 2024 da MoroX
snipermosin Inserita: 18 gennaio 2024 Segnala Inserita: 18 gennaio 2024 21 ore fa, MoroX ha scritto: Purtroppo no, altrimenti mi sarei tenuto alla larga da prese passanti e avrei adottato una topologia a stella: ho libertà installativa fino al partitore, ma da lì in poi iniziano i tre corrugati, stretti, che fanno entra-esci in 503 mediamente piene. Ok. Hai controllato bene perdita del cavo e di passaggio delle prese passanti? Mi sa che hai dimenticato la perdita del partitore a 3 uscita e del mix sat - terrestre, considera una decina per il partitore e circa 2 per il mix, e forse un paio ancora per gli 11 mt di cavo che ci stanno tra il mix e il partitore Fanno altri 14 db circa. Devi amplificare altrimenti ti perdi il segnale strada facendo
snipermosin Inserita: 18 gennaio 2024 Segnala Inserita: 18 gennaio 2024 Dimenticavo. A rischio caduta di tensione la colonna centrale con le 4 prese, a cui bisogna aggiungere partitore e tutta la tratta di cavo. C'è la probabilità che l'LNB possa ricevere una tensione bassa tale da pregiudicarne il buon funzionamento
MoroX Inserita: 25 gennaio 2024 Autore Segnala Inserita: 25 gennaio 2024 Il 18/1/2024 alle 22:15 , snipermosin ha scritto: Ok. Hai controllato bene perdita del cavo e di passaggio delle prese passanti? Sì, ho preso i numeri da datasheet sia del cavo che delle prese. Il 18/1/2024 alle 22:15 , snipermosin ha scritto: Mi sa che hai dimenticato la perdita del partitore a 3 uscita e del mix sat - terrestre, considera una decina per il partitore e circa 2 per il mix, e forse un paio ancora per gli 11 mt di cavo che ci stanno tra il mix e il partitore Fanno altri 14 db circa. Devi amplificare altrimenti ti perdi il segnale strada facendo Sì, tutte le attenuazioni le avevo calcolate a valle del partitore, solo per il bilanciamento della distribuzione, ma in assoluto occorre considerare anche tutto quanto c'è a monte. Hai suggerimenti per l'amplificatore? Il 18/1/2024 alle 22:22 , snipermosin ha scritto: Dimenticavo. A rischio caduta di tensione la colonna centrale con le 4 prese, a cui bisogna aggiungere partitore e tutta la tratta di cavo. C'è la probabilità che l'LNB possa ricevere una tensione bassa tale da pregiudicarne il buon funzionamento Ok lo immaginavo, sapresti dirmi quali sono i margini tipici di tensione per i segnali dCSS all'LNB? E nel caso si potrebbe risolvere con un multiswitch un po' più a valle (magari con una dinamica maggiore)?
snipermosin Inserita: 28 gennaio 2024 Segnala Inserita: 28 gennaio 2024 Il 25/1/2024 alle 11:52 , MoroX ha scritto: sapresti dirmi quali sono i margini tipici di tensione per i segnali dCSS all'LNB? scusa se rispondo adesso. Per le tensioni devi vedere i dati del produttore. Ad esempio un modello maxital dichiara una tensione minima di 10,5V. Il 25/1/2024 alle 11:52 , MoroX ha scritto: E nel caso si potrebbe risolvere con un multiswitch un po' più a valle (magari con una dinamica maggiore)? questo potrebbe risolvere rivedendo i passaggi e la distribuzione. Certo, un multiswitch sarebbe meglio, magari un modello attivo per recuperare (in parte) le perdite delle prese passanti e del cavo.
Messaggi consigliati
Crea un account o accedi per commentare
Devi essere un utente per poter lasciare un commento
Crea un account
Registrati per un nuovo account nella nostra comunità. è facile!
Registra un nuovo accountAccedi
Hai già un account? Accedi qui.
Accedi ora