Tutte le attività
- Nell'ultima ora
-
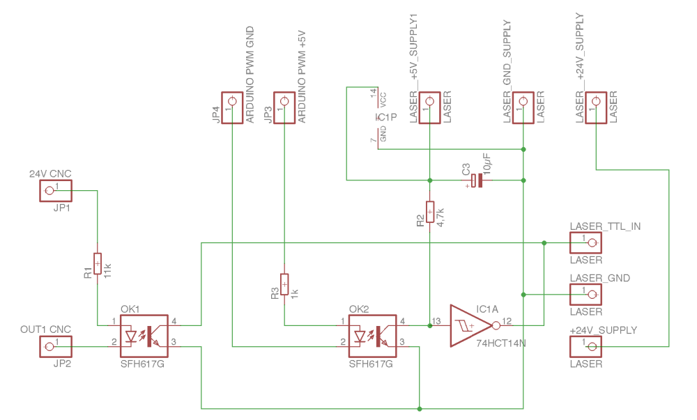
Collegamenti per pilotare Modulo Laser CNC
Jago ha risposto a Jago alla discussione in Elettronica generica
Con un po' fantasia mi sono disegnato questo schema, potrebbe funzionare secondo voi? Non ho necessità particolari nelle prestazioni, il PWM dovrebbe viaggiare su 1kHz. Grazie! -
Saldatrice eps genera 150ge brucia i mosfet
Livio Orsini ha risposto a Leone2285 alla discussione in Elettronica generica
Osservando lo schema mi sembra corretto che non ci sia sfasamento tra i due segnali; quasi certamente quello non è il pilotaggio dei mosfet di potenza. Io ritorno a consigliarti di cercare di ricostruire uno schema paertendo dai gate dei mosfet e andando a ritroso, cercando magari corrispondenze sullo schema elettrico a cui fai riferimento. -
Ricky quel file è per un pannello da 28" e il suo tv è un pannello 32" per cui non va bene comunque il file. Inoltre l'amico non ha programmatore ma cerca un firmware usb.
-
littletony ha iniziato a seguire Termosifone freddo ma valvola ok
-
Termosifone freddo ma valvola ok
littletony ha inserito una discussione in Guasti/Problemi Riscaldamento
Ciao, nel mio appartamento ho impianto condominiale. I radiatori funzionano tutti tranne lo scaldasalviette irsap (elettrico idraulico che funziona solo elettricamente). Ho provato a smontare la testa della valvola termostatica e pure a cambiarla con una di un altro radiatore funzionante ma non va. Ho verificato lo spillo tirandolo avanti e indietro e si muove normalmente. Il detentore di scarico è aperto e se sfiato dall'apposita vitina in alto esce acqua e non aria. Ho esaurito le idee... Sapreste aiutarmi? -
Livio Orsini ha iniziato a seguire Elvox 900-902 - uso ESP32 per apertura cancelletto
-
Elvox 900-902 - uso ESP32 per apertura cancelletto
Livio Orsini ha risposto a pozzolo90 alla discussione in Citofoni, videocitofoni e intercomunicanti
Attenzione! Se usi uno dei tanti moduli, basati su ESP32, hai sicuramente problemi di disturbi, se non curi molto bene le alimentazioni! Per alimentare la ESP32 servono 3.3Vcc oppure 5Vcc; il consumo è irrisorio solo pochi mA, poi dipende dal modulo impiegato per avere il consumo esatto. La cosa veramente importante è il perfetto filtraggio dei disturbi. Questo fatto presuppone, oltre ad un impiego di filtri efficaci, anche un uso di un regolatore di tensione che non sia di SMPS ma un lineare. Al limite, in caso di partenza da tensione elevata o tensione alternata di rete, un alimentattore SPMS seguito poi da un regolatore lineare. Sarebbe anche consigliabile usare un optoisolatore tra uscita ESP32 e relè, con alimentazioni separate; anche il relè è bene tenerlo segregato rispetto al modulo, soprattutto perchè il carico del relè è di tipo induttivo, essendo l'elettromagnete dell'apertura porta. -
qui lo trovi,ma per iscriverti devi superare un test di elettronica
-
Sistemazione VCR fascia alta (Panasonic HS950, HS1000, FS200) per operazione recupero VHS culturale - consigli?
Riccardo Ottaviucci ha risposto a Goldstar alla discussione in VCR (Videoregistratori)
da molti anni ormai (quasi venti) ho chiuso l'attività e ho perso tutti i contatti con i centri assistenza Panasonic della mia zona ( AN-MC). Credo anche che tecnici con esperienza ormai siano tutti dipendenti INPS. I giovani non credo abbiano voglia e forse capacità di aggiornarsi su queste macchine che appartengono all'archeologia elettronica. Nel nostro forum c'è un utente ,ex Cat, che è molto esperto in VCR,il suo nick è Patatino59 mi pare. Sicuramente ci sta leggendo e prima o poi dirà la sua.Oppure puoi contattarlo in PM no,è meglio di no -
Riallacciare gas in vecchio appartamento
SuperUCCU ha risposto a SuperUCCU alla discussione in Guasti/Problemi Gas
Ma a chi bisognerebbe rivolgersi per riattivarlo? -
Sintoamplificatore Grundig R-35
ufficiotecnico ha risposto a ufficiotecnico alla discussione in Radio - Stereo - Autoradio - HiFi - CD - DVD
Purtroppo lo schema migliore che ho trovato è molto pesante INSERISCO IL LINK PER SCARICARLO purtroppo ho la cabina Enel sotto casa e la tensione di rete è molto alta, la tensione in continua che vedete nello schema non è stabilizzata, se volete posso fare qualche prova per tentare di farlo partire, sono tentato di variare il valore di qualche resistenza per vedere come reagisce. -
TV Hisense 50 pollici problema immagini visualizzate
Riccardo Ottaviucci ha risposto a filo66 alla discussione in Altre marche TV
è un problema del display. C'è chi lo risolve ,almeno temporaneamente escludendo alcuni segnali che vanno ai COF,sfruttando la ridondanza,oppure tagliando i COF laterali o ponticellandoli con quelli inferiori.(io non li taglierei mai comunque) Su youtube ci sono molti video esplicativi.Se fosse stato un Samsung si trova in rete una dispensa con alcuni guasti di alcuni loro pannelli riparabili ,come per esempio quello di un 32" in cui l'immagine salta ,come quando andava fuori sincronismo verticale sui vecchi crt. A me ha risolto quel problema tagliando 5 o 6 piste prima della saldatura del flex. -
Eccomi qua. Allora collegato il tutto e funziona. Problema con il rallentamento, quando cala la tensione il portone va a strappi e poi si blocca a metà corsa. Disabilitato il rallentamento va bene. Il relè per accensione luci comuni è a 24Vac, ma veramente non riesco a capire come l'abbiano collegato perchè c'è un groviglio di coppie che mi consiglia di desistere. Intanto ho preso uno zoccolo da cassetta per sistemarlo meglio. Realmente io pensavo di utilizzare la 24Vac dell'elettroserratura per alimentare la bobina e mandare il contatto NO sul timer per accendere le luci, ma per il momento soprassiedo. A proposito dell'elettroserratura succede qualcosa che non capisco. Attualmente collegata18-20 funziona, se la collego 18-19, come secondo me dovrebbe essere, l'elettroserratrura non sgancia. Un'altra cosa che ho fatto è stata la sostituzione del cavo di alimentazione, che era da 2,5 mmq, con cavi da 1,5. Secondo me da qui si era originata l'avaria della scheda precedente perchè la F non entrava correttamente nel connettore e ha cominciato a sfiammare bruciacchiando lo stampato. Grazie Roby 💪 che mi hai assistito in questo ripristino, troppe cose non avrei saputo da dove iniziare.
-
Radiosveglia ICF-C215 Sony
Riccardo Ottaviucci ha risposto a alpha45 alla discussione in Radio - Stereo - Autoradio - HiFi - CD - DVD
non credo sia sufficiente,una stazione locale molto forte in FM entrerebbe lo stesso e poi il fruscio solo col volume a zero si toglierebbe,ma così anche la soneria verrebbe tacitata. Occorre trovare un modo più tecnico per inibire la radio,certo che con un circuito integrato che da solo svolge tutte le funzioni non è facile intervenire -
Videocitofono wifi
Smanettone15 ha inserito una discussione in Citofoni, videocitofoni e intercomunicanti
Buongiorno a tutti. L'impianto citofonico del condominio nel quale abito è praticamente saltato ma come spesso accade nei condomini alcuni proprietari non vogliono spendere per aggiornare gli impianti. Ho ricevuto il via libera per poter installare un impianto privato ma mi trovo davati ad un problema tecnico. Nei tubi esistenti non è possibile far passare altri cavi e i cavi presenti non possono essere utilizzati per il nuovo impianto in quanto comuni a tutta la scala. Guardando in rete ho visto diverse soluzioni ma tutte richiedono l'utilizzo di almeno 2 fili. Ho visto su un sito orientale che ci sono dispositivi wifi che richiedono la sola alimentazione dell'unità esterna ed interna ma non servono cavi di intercomunicazione. E' la sola soluzione attuabile o ci sono altre soluzioni che non ho visto? Grazie a chi mi potrà aiutare -
Demis79 ha aderito alla comunità
- Oggi
-
annacira ha iniziato a seguire lavastoviglie siemens SN615X01AE/01
-
lavastoviglie siemens SN615X01AE/01
annacira ha inserito una discussione in Altro su impianti elettrici civili
buongiorno spero di essere nel forum giusto ho questa lavastoviglie che non mi funziona e non riesco a trovare il difetto spiego cosa fa accendo imposto il programma chiudo la porta tenta di partire la pompa di scarico ma poi si blocca con il simbolo del rubinetto e un sibilo ho controllato il tubo di carico con elettrovalvola incorporato funziona nel senso che ho dato corrente diretta e lelettrovalvola si apre ho sostituito la pompa ma niente ho sostituito il sensore ottico della vaschetta niente sempre lo stesso errore grazie per un vostro suggerimento spero di essere stato il più preciso possibile buona giornata SIEMENS SN615X01AE/01 -
GianniIK6 ha cambiato la sua immagine di profilo -
Distribuzione Segnali DTT + SAT in abitazione residenziale singola mutlipiano
sergio1260 ha risposto a sergio1260 alla discussione in Impianti misti TV-SAT
grazie Antonio come ho scritto ad ALLUMY ho deciso di rinunciare al DTT, è troppo debole in zona.. andro' per un impianto TVSAT e mi serve solo identificare il prodotti migliori per LNB, Partitore e prese sat -
sergio1260 ha iniziato a seguire Controllo remoto smart per carichi elettrici e Distribuzione Segnali DTT + SAT in abitazione residenziale singola mutlipiano
-
Distribuzione Segnali DTT + SAT in abitazione residenziale singola mutlipiano
sergio1260 ha risposto a sergio1260 alla discussione in Impianti misti TV-SAT
Grazie mille .. ho verificato sul posto e il DTT è davvero, al momento, non perseguibile. Vado quindi per un impianto TVSat solo satellitare. Posso usare un LNB con una sola uscita e dividere le linee per i due piani che devo servire? - Piano 1 : 2 prese SAT - Piano 0: 3 prese Sat (di cui una per Decoder Sky)? Potresti indicarmi alcuni prodotti per : LNB, partitore e prese dirette? Grazie mille -
Controllo remoto smart per carichi elettrici
sergio1260 ha inserito una discussione in Domotica e Building
Buongiorno ho provato a cercare nel forum ma non sono riuscito a trovare casi simili. Sono in fase di ristrutturazione casa e nel rifacimento del Quadro Elettrico vorrei comandare una serie di prese (protette da un MT 32 A e, ciascuna, da un MTD 25, 16 o 16 in base al carico) in modo tale che io possa da remoto staccarle o riarmarle. La soluzione piu' ovvia (per me 😉 ) mi è sembrata quella di farle comandare da un Contattore 32A con 2 contatti NC innescato da uno smart device (tipo Shelly) pilotabile via WiFi (il modem WiFi e relativo router sarebbero ovviamente alimentati da altra linea) che inneschi o disinneschi il contattore (che a regime ha i contatti chiusi ma che agendo da remoto possa aprirli staccando corrente a quelle linee, in particolare al MT in testa) e magari possa anche fungere da misuratore di consumi. Ho fatto ricerche in giro ma ho un po' di confusione... vorrei evitare la soluzione BTicino SmartHome perchè costosa o Home Assistant perchè complessa da gestire (parlo di una seconda abitazione) e vorrei un consigli su quali dispositivi posso utilizzare in modo affidabile. Grazie -
sostituire antenna uhf con materiale di qualità
curioson ha risposto a curioson alla discussione in Impianti TV
Nel caso della mia antenna hanno la stessa polarizzazione (orizzontale) e sono puntate esattamente come in foto, l'unica differenza è che non c'è l'antenna vhf sotto. Comunque ho provato a staccare una antenna alla volta per vedere se ci fossero miglioramenti, ma niente. Anche i miei vicini hanno occasionalmente problemi di ricezione e online è pieno di articoli che evidenziano problemi di ricezione in tutta la zona. Faccio prima a passare al satellite piuttosto che salvare l'impianto esistente Grazie a tutti per i consigli -
Identificazione e funzionamento presa linea Telecom (per digito)
Printerline90 ha risposto a Printerline90 alla discussione in Altro su telefonia
In aggiunta, ieri inserendo 42v dc dai morsetti, all uscita del cavo ottenevo 42v quindi non riduce la tensione. Quindi è solamente un filtro a questo punto. Però passa la tensione? -
pozzolo90 ha iniziato a seguire Elvox 900-902 - uso ESP32 per apertura cancelletto
-
Elvox 900-902 - uso ESP32 per apertura cancelletto
pozzolo90 ha inserito una discussione in Citofoni, videocitofoni e intercomunicanti
Buongiorno, spero sia la sezione giusta. Possiedo un Elvox 900-902 e vorrei automatizzare l'apertura del cancelletto tramite un esp32+relè. Attualmente si presenta con questa "configurazione" (foto qua sotto). La coppia di morsetti che apre il cancelletto è la prima. Ho misurato la tensione e ci sono 0V a riposo. Immagino che con un relè, chiudendo il contatto, simulerei l'apertura del cancelletto. La mia domanda è da dove prendo l'alimentazione per l'esp32. C'è modo di verificare se qualche coppia di cavi porta una qualche tensione? O devo tirarmi per forza un cavo per portare l'alimentazione qua dentro? Grazie mille -
Aeg t59800- e60-e67
DarioRFI ha risposto a DarioRFI alla discussione in Lavatrici - Asciugabiancheria
Ma secondo voi è possibile farlo rigenerare o è necessario acquistarlo nuovo? -
Identificazione e funzionamento presa linea Telecom (per digito)
Printerline90 ha risposto a Printerline90 alla discussione in Altro su telefonia
Il componente marroncino risulta essere un condensatore. questa potrebbe essere in teoria l analisi dell apparecchio completo da ChatGPT Arancione: condensatore a film 0,22 µF 250 V (serie X2 o simile). Blu “EPCOS”: non è un semplice condensatore; è un induttore di modo comune (common-mode choke) serie B82721A, marcato “B82721A2… 2×3.3 mH 250 V”. Serve per il filtro EMI sulla rete. Blocco bianco: avvolgimento/bobina del filtro o piccolo trasformatore dell’alimentazione. Questi tre elementi insieme formano un filtro antidisturbo di rete + alimentazione. -
Identificazione e funzionamento presa linea Telecom (per digito)
Printerline90 ha risposto a Printerline90 alla discussione in Altro su telefonia
Buongiorno, mi spiace per la tarda risposta. Esattamente è per un telefono pubblico, un digito per la precisione. Stiamo portando avanti un progetto per farlo funzionare a casa, simulando linea isdn. Per il momento sta price bene. Ma purtroppo abbiamo mancanza di alcuni dettagli. Guardando i componenti, quello blu, dovrebbe essere appunto un filtro per i disturbi elettrici sulla linea(sempre se ho capito bene) devo indagare un pochino meglio per il componente marroncino. -
Sintoamplificatore Grundig R-35
Livio Orsini ha risposto a ufficiotecnico alla discussione in Radio - Stereo - Autoradio - HiFi - CD - DVD
Le tensioni di alimentazione sono molto maggiori del valore nominale, già questo non è un buon indicatore. Poi, più grave, sono le tensioni di polarizzazione parecchio differenti. Purtroppo è un circuito con controrazione total in continua, e on è ne facile ne immediato risalire al guasto; specialmente se non è questione di un solo componente, ma di una serie di derive di vari componenti -
Saldatrice eps genera 150ge brucia i mosfet
Leone2285 ha risposto a Leone2285 alla discussione in Elettronica generica
Una cosa mi è rimasta bene impressa quando in una discussione precedente a questa tu Livio mi dicesti: i MOSFET non muoiono di vecchiaia ma di malattia. A questo punto mi chiedo quali sono i componenti che muoiono di vecchiaia che fanno morire di malattia i MOSFET. Quel diodo di cui parlavo prima può essere morto di vecchiaia facendo crepare i MOSFET? A me comunque quel pilotaggio non mi convince. Nelle prime misure che ho fatto ieri avevo lasciato la lampadina in serie. Adesso alimentando direttamente dalla rete le onde sono molto più ballerine sia in frequenza che come forma. Inoltre ho fatto le misure per ciascun ramo direttamente tra Gate e Source. In un caso non c'era alcun segnale, quello dove è scoppiato l'ultimo MOSFET, nell'altro caso c'era un onda quadra con frequenza di 100Hz.