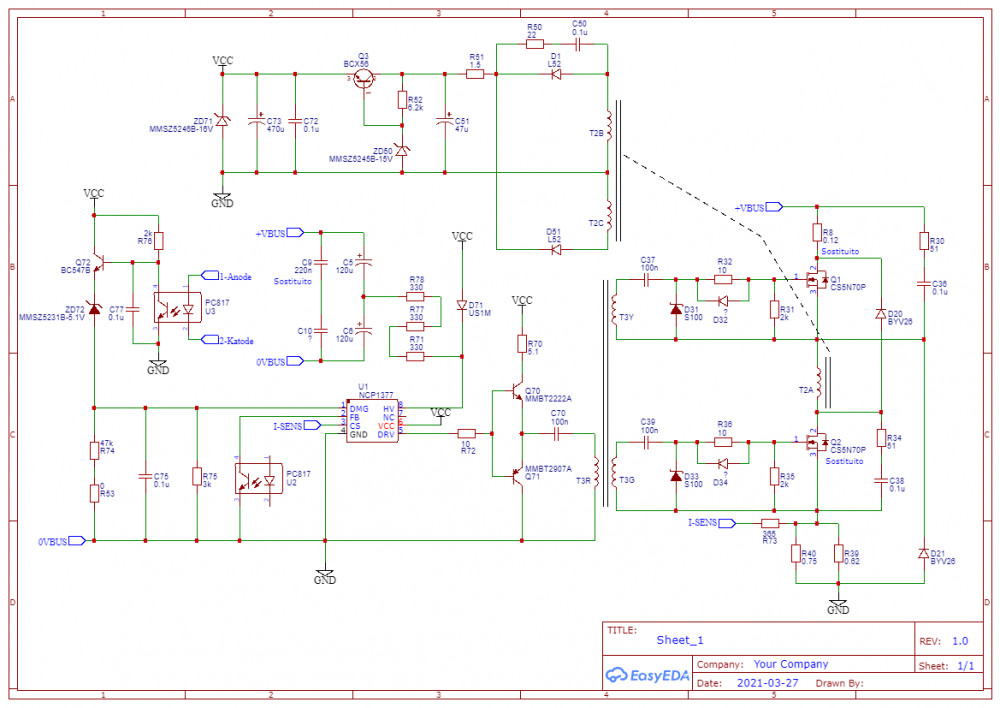
DavidOne71 Inserito: 29 marzo 2021 Segnala Inserito: 29 marzo 2021 Ciao a tutti, sono alle prese con la riparazione di un alimentatore switching DIN, ho gia sostituito il mos Q2 (valori sballati) la resistenza R8 (aperta) e il condensatore C9 (volato via), ma nulla non parte. In mancanza di schema, mi sono armato di buona pazienza e me lo sono disegnato (solo parte primaria), che allego. Ho controllato tutti i componenti, a freddo e, fatto alcune misure a caldo capendoci poco. Ho trovato, secondo me, un transistor che a valori strani, non vedo ne la giunzione BE e ne la BC ma vedo un diodo fra collettore ed emettitore (anodo sul collettore), strano sembra una diodo di protezione per le tensioni inverse sul CE. Il transistor in questione è il Q72, sfiga vuole che non si vede la sigla. Secondo voi che transistor potrei metterci? Ps. Per Q72 ho disegnato un PNP ma non so se sia così l'ho solo dedotto da come è collegato. Grazie in anticipo
DavidOne71 Inserita: 12 aprile 2021 Autore Segnala Inserita: 12 aprile 2021 Aggiornamento! Ho sostituito Q72, niente al va no. Ho fatto una misura della tensione di alimentazione di U1 Allo startup sale la tensione e sembra che vada in protezione poi scende e risale e va nuovamente in protezione. Si ripete all'infinito ogni 4/6 secondi. Proverò a cambiare U1....
del_user_293569 Inserita: 12 aprile 2021 Segnala Inserita: 12 aprile 2021 (modificato) Beato te che hai questa vista. Io faccio fatica a leggere lo schema 😅 Se il Q72 e' giusto come polarità, temo che non hai riportato sullo schema qualche resistenza sull'emettitore o sulla base. Invece il circuito teorico risulta più logico così come e' se Q72 e' un NPN con l'emettitore sullo zener DZ72, in configurazione Emitter-follower. Non si capisce dove sono collegati i due foto-accoppiatori. Modificato: 12 aprile 2021 da Francesco_54
DavidOne71 Inserita: 12 aprile 2021 Autore Segnala Inserita: 12 aprile 2021 24 minuti fa, Francesco_54 scrisse: Beato te che hai questa vista. uso degli occhiali che ingrandiscono parecchio, sono in procinto di comprare un microscopio elettronico 28 minuti fa, Francesco_54 scrisse: Se il Q72 e' giusto come polarità, temo che non hai riportato sullo schema qualche resistenza sull'emettitore o sulla base. controllerò 31 minuti fa, Francesco_54 scrisse: Invece il circuito teorico risulta più logico così come e' se Q72 e' un NPN con l'emettitore sullo zener DZ72, in configurazione Emitter-follower. mi sa che hai ragione, proverò a sostituirlo 33 minuti fa, Francesco_54 scrisse: Non si capisce dove sono collegati i due foto-accoppiatori. vanno sul primario, che non ho disegnato
DavidOne71 Inserita: 13 aprile 2021 Autore Segnala Inserita: 13 aprile 2021 cavolo mi avevi proprio convinto, niente non è lui
DavidOne71 Inserita: 13 aprile 2021 Autore Segnala Inserita: 13 aprile 2021 aggiorno lo schema, ho aggiunto anche un pezzo di secondario
DavidOne71 Inserita: 21 aprile 2021 Autore Segnala Inserita: 21 aprile 2021 Non convinto e in attesa del ricambio, ho fatto ancora qualche misura dando alimentazione al Vcc con alimen. esterno. Cortocircuitando i collettori agli emettitori degli opto alternativamente, l'uscita commuta da 0 a vcc e viceversa. Non sono convinto che il 1377 sia ko e volevo fare questa prova: Ho sollevato il piedino 5 ed ho iniettato un segnale 0 14 Vpp sulla base di Q70 e Q71 tramite una r da 1Kohm. Vedo i segnali in uscita di T3. Prima di dare tensione al Vbus volevo chiedervi se faccio una cavolata oppure no. Il duty cycle lo metterei al minimo e imposterei la freq. a 4Khz. Che dite accendo?
del_user_293569 Inserita: 21 aprile 2021 Segnala Inserita: 21 aprile 2021 6 minuti fa, DavidOne71 scrisse: e imposterei la freq. a 4Khz. quale frequenza?
DavidOne71 Inserita: 21 aprile 2021 Autore Segnala Inserita: 21 aprile 2021 la frequenza del generatore
del_user_293569 Inserita: 21 aprile 2021 Segnala Inserita: 21 aprile 2021 45 minuti fa, DavidOne71 scrisse: la frequenza del generatore Se intendi la frequenza dello switching direi proprio di no. Ogni componente e' calcolato per funzionare alla frequenza di progetto.
DavidOne71 Inserita: 21 aprile 2021 Autore Segnala Inserita: 21 aprile 2021 il datasheet replica: For NCP1377, an internal 8.0 us timer prevents the free−run frequency to exceed 100 kHz (therefore below the 150 kHz CISPR−22 EMI starting limit), while the skip adjustment capability lets the user select the frequency at which the burst foldback takes place. Quindi se genero un segnale di 100khz dovrebbe andar bene, no?
del_user_293569 Inserita: 21 aprile 2021 Segnala Inserita: 21 aprile 2021 Più o meno lavorano a quella frequenza. Ma non capisco a che pro fare questa prova.
del_user_293569 Inserita: 21 aprile 2021 Segnala Inserita: 21 aprile 2021 Ma staccandolo dal resto del circuito? prova, ma e' molto improbabile che sia guasto.
DavidOne71 Inserita: 21 aprile 2021 Autore Segnala Inserita: 21 aprile 2021 (modificato) stacco solo il pin 5 di U1, tutto il resto lo lascio collegato Modificato: 21 aprile 2021 da DavidOne71
Messaggi consigliati
Crea un account o accedi per commentare
Devi essere un utente per poter lasciare un commento
Crea un account
Registrati per un nuovo account nella nostra comunità. è facile!
Registra un nuovo accountAccedi
Hai già un account? Accedi qui.
Accedi ora