GiovanniF Inserito: 22 maggio 2021 Segnala Inserito: 22 maggio 2021 (modificato) Buongiorno a tutti, sono nuovo nel forum, mi sono appena iscritto. Mi chiamo Giovanni e vorrei chiedere un cortese ausilio a quanti possono aiutarmi a ripristinare il corretto funzionamento di un Amplificatore Audio Analogue Puccini SE Rev.5.0 Premetto che ho già inviato questo amplificatore alla casa madre ma non sono riusciti a ripararlo. Mi hanno detto che è diventato "instabile". In realtà intendevano dire che la riparazione diventava antieconomina per loro. Difatti, prima mi hanno comunicato di averlo riparato, poi mi hanno comunicato che dopo un test di 3 giorni sul canale difettoso sono saltati nuovamente i finali, 1 transistor pilota altri transistor dello stadio differenziale ed alcune resistenze. Mi hanno restituito l'amplificatore (ho pagato spese di invio, restituzione e parte della riparazione non effettuata) e suggerito e fornito una serie di componenti da sostituire (chiaramente anche questi a pagamento) per aiutarmi ad effettuare da solo la riparazione. Tra questi componenti vi erano anche i finali che a loro dire sono del tipo "Selezionati". Sulle alette metalliche di ciascuno vi è indicato un valore scritto a pennarello (che non conosco cosa rappresenti). I valori sono i seguenti: 2 TIP147 valore indicato con pennarello 195 2 TIP142 valori indicati con pennarello 74 e 73 Personalmente ho sostituito tutti i componenti che mi hanno suggerito, ho montato i finali ma ho il seguente problema: il suono emesso è lievemente distorto e l'altoparlante emette un lievissimo ronzio continuo. Misurando la tensione ai morsetti dell'altoparlante, senza carico (quindi senza altoparlante), rilevo 50- 60 mV cc. Sull'altro canale, che è perfettamente funzionante, la tensione è zero. Faccio notare che la corretta regolazione del bias su tutti e quattro i finali del canale (2 TIP142 e 2 TIP147) riesco a farla solo senza alcun carico in uscita e cioè senza collegare alcun altoparlante. Questa regolazione viene effettuata (come indicato sul manuale) allineando le tensioni rilevate sulle resistenze dei finali al valore più prossimo a 5mV (+ o - 10-20%). Appena collego l'altoparlante però (sempre senza segnale in ingresso) la tensione misurata sulle resistenze del TIP147 aumenta, quella misurata sulle resistenze del TIP142 diminuisce ed è chiaramente impossibile allinearle al valore corretto dei 5mV. Questi i valori misurati dopo aver collegato l'altoparlante: Q117 tip142 - 3.7 mV Q118 tip142 - 3.8 mV Q119 tip147 - 5.6 mV Q120 tip147 - 6.0 mV Se scollego l'altoparlante i valori ritornano vicini tutti a 5mV. Ho contattato Audio Analogue e, secondo loro, il problema è conseguente ad una errata selezione dei finali (che loro stessi mi hanno venduto). Dicono che sono sbilanciati. Ho pertanto chiesto di inviarmi altri finali correttemente selezionati e a questo punto sono divenuti latitanti. Tralascio ogni commento sul loro comportamente fatto di continue negazioni telefoniche da promesse di spedizione dei nuovi finali mai avvenuta. A questo punto chiedo a voi tutti se qualcuno può indicarmi come posso selezionare i Darlington TIP142 e TIP147. Ve ne sono 4 per ogni canale accoppiati (2 TIP142 + 2 TIP147) Non possiedo tracciacurve nè oscilloscopio. Possiedo alimentatore stabilizzato e tester. Vi è un semplice schema per poterli testare uno ad uno? Possiedo anche il tester PEAK DCA75 che misura anche i darlington ma lavora con microtensioni e non credo che il valore restituito sia attendibile. Collegato al PC fornisce anche alcune curve ma non saprei cosa analizzare. In Audio Analogue mi hanno detto che li testano con una loro non ben precisata macchinetta. Da tempo, come detto, chiedo di acquistare da loro coppie selezionate, ma invano. E' circa una anno che mi prendono in giro dicendo che provvederanno all'invio ma non lo fanno mai e si negano al telefono. Grazie infinite per l'aiuto che alcuni di voi vorranno riservarmi. Un cordiale saluto a tutti. Giovanni. Modificato: 22 maggio 2021 da Riccardo Ottaviucci
Livio Orsini Inserita: 22 maggio 2021 Segnala Inserita: 22 maggio 2021 21 minuti fa, GiovanniF scrisse: Mi hanno restituito l'amplificatore (ho pagato spese di invio, restituzione e parte della riparazione non effettuata) e suggerito e fornito una serie di componenti da sostituire (chiaramente anche questi a pagamento) per aiutarmi ad effettuare da solo la riparazione. Ma questa è una truffa!! 22 minuti fa, GiovanniF scrisse: Non possiedo tracciacurve nè oscilloscopio. Selezionare i transistors, se non si possiede un tracciacurve, è praticamente impossibile. L'alternativa è quella di acquistare direttamente coppie complementari selezionate. Nel caso specifico, bisognerebbe prima capire perchè muoino i finali. Così, da quello che hai scritto, si potrebbero ipotizzare fenomeni di auto oscillazione. Cosa che la dice lunga sulla qualità del prodotto.
DavidOne71 Inserita: 22 maggio 2021 Segnala Inserita: 22 maggio 2021 50 minuti fa, GiovanniF scrisse: Non possiedo ....oscilloscopio direi che è impossibile tentare una riparazione
Riccardo Ottaviucci Inserita: 22 maggio 2021 Segnala Inserita: 22 maggio 2021 discussione spostata nella sezione corretta
GiovanniF Inserita: 22 maggio 2021 Autore Segnala Inserita: 22 maggio 2021 1 ora fa, Livio Orsini scrisse: Ma questa è una truffa!! Selezionare i transistors, se non si possiede un tracciacurve, è praticamente impossibile. L'alternativa è quella di acquistare direttamente coppie complementari selezionate. Nel caso specifico, bisognerebbe prima capire perchè muoino i finali. Così, da quello che hai scritto, si potrebbero ipotizzare fenomeni di auto oscillazione. Cosa che la dice lunga sulla qualità del prodotto. Salve Sig. Livio, non credo (almeno spero !!!) che, dopo aver cambiato la maggior parte dei componenti attivi della seziona finale (zener, diodi, resistenze e transistor pilota), i finali muoiano ancora. Ma si sà in elettronica nulla è scontato..... L'ho lasciato lavorare per un pò con questi finali non correttamente selezionati (sebbene acquistati dalla Audio Analogue) e non è saltato nulla. Manca però effettivamente un test più duraturo che vorrei effettuare solo dopo aver risolto il problema descritto. Purtroppo non riesco a terminare la riparazione ed a testarlo per più tempo in quanto non ho a disposizione finali "correttamente" selezionati. Aggiungo anche di aver acquistato coppie di finali in tubo (stessa produzione) TIP142 e TIP147 della ST nuovi da RS in formato TO-247 (in quanto il formato TO-218 non è più in produzione) ma non vanno bene. L'Ampli con questi finali autoscilla e non si riesce a regolare il bias (non si riesce ad elevare la tensione). Sostituiendoli con altri in formato TO-218 (come gli originali) l'ampi non autoscilla più. Con i TIP in formato TO-218 Il bias si riesce a regolare. Un canale funziona perfettamente, l'altro ha il problema descritto. Da una verifica fatta con il tester DCA75 il guadagno dei nuovi TIP142 TIP147 in formato TO-247 è molto più basso (meno della metà). Forse anche per questo non vanno bene. Dopo ricerche spasmodiche su internet sono riuscito a procurarmi finali TIP142 e TIP147 in formato TO-218 (credo gli ultimi esistenti al mondo). Con questi finali l'ampli non autoscilla ma su un canale ha il difetto descritto. Come ultima verifica mi resta solo da montare TIP142 e TIP147 selezionati per vedere cosa accade. Ma come spiegato non conosco come o chi possa fare questa selezione. Ultima opportunità e verifica sarebbe quella di spostare i finali del canale che funziona su quello che presenta il problema per vedere se si risolve. Ma vorrei evitare di dissaldare e risaldare (sebbene con estrema curta) i finali del canale funzionante sull'altro. Il rischio è di perdere anche i finali selezionati che ora lavorano correttamente sul canale funzionante.
GiovanniF Inserita: 22 maggio 2021 Autore Segnala Inserita: 22 maggio 2021 2 ore fa, DavidOne71 scrisse: direi che è impossibile tentare una riparazione Perchè? Sono quasi alla fine dell'opera...... 1 ora fa, Riccardo Ottaviucci scrisse: discussione spostata nella sezione corretta Grazie. Mi scuso per l'errore.
GiovanniF Inserita: 22 maggio 2021 Autore Segnala Inserita: 22 maggio 2021 2 ore fa, DavidOne71 scrisse: direi che è impossibile tentare una riparazione Perchè?
Livio Orsini Inserita: 22 maggio 2021 Segnala Inserita: 22 maggio 2021 1 ora fa, GiovanniF scrisse: Perchè? Perchè, purtroppo, tester, nasometro e cacciavitoscopio non sempre sono sufficienti. Questo è un caso in cui è necessario avere un minimo di strumentazione un po' più sofisticata.
del_user_293569 Inserita: 22 maggio 2021 Segnala Inserita: 22 maggio 2021 Hai provato a cercare con la sigla TIP142G ? ce ne sono una marea e si trovano anche accoppiati col 147G
GiovanniF Inserita: 22 maggio 2021 Autore Segnala Inserita: 22 maggio 2021 2 ore fa, Livio Orsini scrisse: Perchè, purtroppo, tester, nasometro e cacciavitoscopio non sempre sono sufficienti. Questo è un caso in cui è necessario avere un minimo di strumentazione un po' più sofisticata. Beh certo mi rendo perfettamente conto che occorre strumentazione adeguata. Però non posso certo acquistare un tracciaucurve + un oscilloscopio per fare due misurazioni. Per questo chiedevo se qualcuno conosce qualche metodo meno professionale per fare questa selezione in maniera grossolana magari assemblando un circuito ad hoc. Ho visto anche su internet se in italia qualcuno effettua questo servizio di selezione dei finali ma non ho trovato nessuno ad eccezione della Digitex che però ha chiuso. Mi sono rivolto anche in zona presso riparatori di HIFI e nessuno possiede questa attrezzatura nè riescono a fare questa selezione. Mi chiedo: come faranno a riparare gli ampli che hanno queste esigenze? Mah!!! Intanto ringrazio quanti mi hanno risposto. Se qualche esperto di elettronica o hifi ha da suggerirmi qualche altra soluzione, resto in trepidante attesa. Grazie.
GiovanniF Inserita: 22 maggio 2021 Autore Segnala Inserita: 22 maggio 2021 1 ora fa, Francesco_54 scrisse: Hai provato a cercare con la sigla TIP142G ? ce ne sono una marea e si trovano anche accoppiati col 147G Sai indicarmi dover posso trovare coppie selezionate?
DavidOne71 Inserita: 22 maggio 2021 Segnala Inserita: 22 maggio 2021 1 ora fa, GiovanniF scrisse: Però non posso certo acquistare un tracciaucurve + un oscilloscopio per fare due misurazioni. il tracciacurve non è necessario ma l'oscilloscopio si 1 ora fa, GiovanniF scrisse: Per questo chiedevo se qualcuno conosce qualche metodo meno professionale per fare questa selezione ma sei sicuro che sufficiente fare la selezione? non pensi che se è solo per questo motivo l'avrebbero già risolto? Una curiosità, l'ampli è in classe AB?
del_user_293569 Inserita: 22 maggio 2021 Segnala Inserita: 22 maggio 2021 (modificato) 1 ora fa, GiovanniF scrisse: Sai indicarmi dover posso trovare coppie selezionate? Su Ebay, li vendono a coppie ma non so se sono selezionate. Modificato: 22 maggio 2021 da Francesco_54
DavidOne71 Inserita: 22 maggio 2021 Segnala Inserita: 22 maggio 2021 52 minuti fa, DavidOne71 scrisse: Una curiosità, l'ampli è in classe AB? si ho trovato lo schema, non mi piace per niente
Livio Orsini Inserita: 23 maggio 2021 Segnala Inserita: 23 maggio 2021 9 ore fa, DavidOne71 scrisse: ho trovato lo schema, non mi piace per niente Nemmeno a me. Anche la componentistica usata, specialmente i finali, non mi sembra il massimo (per essere buoni). Ho letto alcuni giudizi su alcuni forum di audiofili; c'è chi ne tesse le lodi, specialmente se accoppiato ad un particolare modello di casse, altri danno giudizi completamente negativi. Tornando al caso in esame. Come prima cosa, stando a quanto scritto da Giovanni, si deve ribadire il giudizio completamente negativo, al limite della truffa, sulla serietà professionale del servizio assistenza. Non si può far pagare riparazione e spese per un lavoro non fatto! Purtroppo per Giovanni non è un problema di facile soluzione, specialmente senza strumenti. Sempre stando a quello che scrive, sembra ci sia anche un problema di layout, vista la facilità con cui innesca. Il mio consiglio è: cerca un laboratorio di elettronica nella zona in cui abiti, che disponga di un oscilloscopio decente e che voglia prendersi in carico il problema. Andare per tentativi, con il solo ausilio del tester, non porta a molto.
GiovanniF Inserita: 23 maggio 2021 Autore Segnala Inserita: 23 maggio 2021 13 ore fa, DavidOne71 scrisse: il tracciacurve non è necessario ma l'oscilloscopio si ma sei sicuro che sufficiente fare la selezione? non pensi che se è solo per questo motivo l'avrebbero già risolto? Una curiosità, l'ampli è in classe AB? Buongiorno Davide, l'ampli è un classe AB. Un quasi dual mono. Dico quasi perchè lo stampato è unico ma il canale Dx e Sx sono separati ed alimentati da due differenti toroidali. Non sono sicuro che il problema sia quello descritto. Replico ciò che mi ha detto il tecnico riparatore che lavora presso Audio Analogue una delle sole due volte in cui mi ha risposto al telefono. Ho descritto la problermatica riscontrata (dopo aver sostituito tutti i componenti da loro suggeriti e forniti) e mi hanno risposto che mi avrebbero spedito finali selezionati essendo i numeri scritti a pennarello sull'aletta dei finali, molto difformi l'uno dall'altro. Questi finali selezionati non li ho mai ricevuti nonostante avessi dato disponibilità a pagarli nuovamente. Ho telefonato circa 50 volte ben in 6 mesi attendendo una risposta ma nulla. Non ho parole sul loro comportamento.
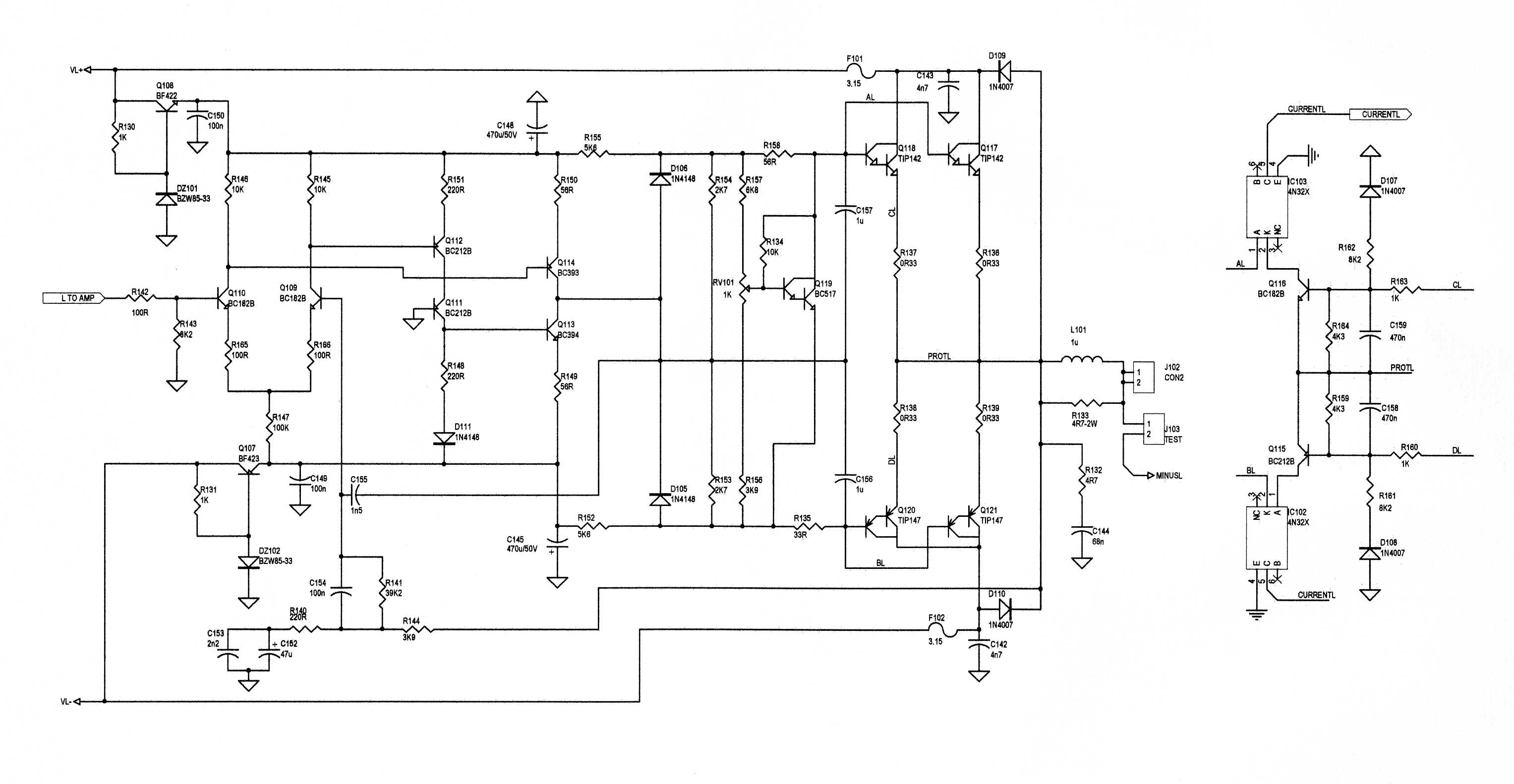
GiovanniF Inserita: 23 maggio 2021 Autore Segnala Inserita: 23 maggio 2021 (modificato) 13 ore fa, DavidOne71 scrisse: si ho trovato lo schema, non mi piace per niente Ringrazio per lo schema postato ma non è esattamente la versione in mio possesso. E' la versione precedente. Lo schema del Puccini SE in mio possesso è la Rev 5.0 Allego schema. Su questa versione sono stato eliminati i circuiti integrati. Modificato: 23 maggio 2021 da GiovanniF
DavidOne71 Inserita: 23 maggio 2021 Segnala Inserita: 23 maggio 2021 c'è sempre la stessa cosa che non mi piace
GiovanniF Inserita: 24 maggio 2021 Autore Segnala Inserita: 24 maggio 2021 13 ore fa, DavidOne71 scrisse: c'è sempre la stessa cosa che non mi piace Buongiorno Davide, posso chiedere cosa c'è di questo ampli che non piace? La sua stessa opinione è stata postata anche dal Sig. Livio. Secondo le sue conoscenze sarà vero che su uno schema di questo tipo occorrano finali selezionati e bilanciati? I finali montati attalmente sull'ampli (che presenta il difetto descritto) sono stati selzionati da Audio Analogue ma per tipologia e cioè sono simili i due TIP142 e i due TIP147. Sono differenti i valori stampigliati a pennarello sull'aletta dei TIP142 rispetto ai valori TIP147 (sbilanciati). Ricordo i valori scritti con pennarello da Audio Analogue: 2 TIP147 valore indicato 195 2 TIP142 valori indicati 74 e 73 Resto in attesa di sue considerazioni. Grazie.
DavidOne71 Inserita: 24 maggio 2021 Segnala Inserita: 24 maggio 2021 qui ci si da del tu🙂 R158 andrebbe messa tra collettore di Q119 e la base di Q118, come la parte pnp Q120 Q121 Avrei previsto una resistenza per ogni base dei finali per una retroazione locale appunto per la diversità delle caratteristiche dei componenti e per limitare la ft dei finali ed eventualmente aggiungendo una capacità di per ognuno. I condensatori C156 e C157 gli avrei messi in parallelo a D105 e D106 che non so neanche a cosa servono Questi condensatori accoppiano in alternata lo stadio prefinale al finale. Si fa tanto per eliminare i condensatori in serie al segnale audio, e qui sono stati messi quando era possibile non metterli con un altro tipo di schema, vedi la totalità degli schemi di un finale. Mah
GiovanniF Inserita: 24 maggio 2021 Autore Segnala Inserita: 24 maggio 2021 50 minuti fa, DavidOne71 scrisse: qui ci si da del tu🙂 R158 andrebbe messa tra collettore di Q119 e la base di Q118, come la parte pnp Q120 Q121 Avrei previsto una resistenza per ogni base dei finali per una retroazione locale appunto per la diversità delle caratteristiche dei componenti e per limitare la ft dei finali ed eventualmente aggiungendo una capacità di per ognuno. I condensatori C156 e C157 gli avrei messi in parallelo a D105 e D106 che non so neanche a cosa servono Questi condensatori accoppiano in alternata lo stadio prefinale al finale. Si fa tanto per eliminare i condensatori in serie al segnale audio, e qui sono stati messi quando era possibile non metterli con un altro tipo di schema, vedi la totalità degli schemi di un finale. Mah Quindi, potendoci dare del tu, credi che lo schema di questo amplificatore richieda, proprio per come è fatto, finali selezionati e bilanciati?
REDCAT2 Inserita: 24 maggio 2021 Segnala Inserita: 24 maggio 2021 Non sono convinto che sia così critica la selezione dei finali ci sono sempre le resistenze di equalizzazione da 0,33 ohm. Potrebbe essere anche una autoscillazione sui finali (non vedo sullo schema condensatori sui finali anti oscillazioni). Hai provato a confrontare le tensioni dei due canali ?
del_user_293569 Inserita: 24 maggio 2021 Segnala Inserita: 24 maggio 2021 1 ora fa, DavidOne71 scrisse: D105 e D106 che non so neanche a cosa servono Servono a tagliare la semionda che non interessa quel ramo.
GiovanniF Inserita: 24 maggio 2021 Autore Segnala Inserita: 24 maggio 2021 25 minuti fa, REDCAT2 scrisse: Non sono convinto che sia così critica la selezione dei finali ci sono sempre le resistenze di equalizzazione da 0,33 ohm. Potrebbe essere anche una autoscillazione sui finali (non vedo sullo schema condensatori sui finali anti oscillazioni). Hai provato a confrontare le tensioni dei due canali ? Si controllate. Ci sono entrambe e sono corrette. Ho controllato come da manuale le tensioni principali di alimentazione sul case dei finali e sono ok. Anche le tensioni del circuito di pilotaggio sono ok. Aggiungo, per opportuna valutazione di voi tutti, questa verifica che ho fatto ieri sera dopo mesi passati invano ad attendere i nuovi finali dalla Audio Analogue. Ho acceso l'ampli e, come detto in precedenza, il canale incriminato presenta sempre questa microtensione cc in uscita. Senza carico dell'altoparlante il bias sulle 4 resistenze è OK come da manuale. Una volta collegato l'altoparlante, si avverte un leggero ronzio dallo stesso. Il bias viene sfalsato sulle 4 resistenze. Aumenta sui TIP147 diminuisce sui TIP142. Se inserisco segnale musicale in ingresso, Il suono è leggermente distorto e un pò meno potente dell'altro canale funzionante. Ho lasciato suonare per un po l'ampli tentando anche di alzare il volume per far scaldare i finali e dopo circa 15 minuti il suono è migliorato e il ronzio iniziale è sparito lasciando posto ad un lievissimo fruscio che non sballa le tensioni di bias. Tutto sembrava procedere per il meglio ma spegnendo e riaccendendo l'ampli il ronzio si è ripresentato e il bias si è nuovamente disallineato. Rialzando nuovamente e ripetutamente il volume la situazione si ripete. Il ronzio sparisce e resta un lievissimo fruscio che non altera le tensioni di bias. In questo caso il suono è quasi lineare e la musica riprende vigore. Poi ogni tanto riparte il ronzio e ci risiamo come prima, specie spegnendo e riaccendendo l'ampli. Cosa si può dedurre da questa uleriore prova? Attendo vs considerazioni (se possibile farne). Grazie.
DavidOne71 Inserita: 24 maggio 2021 Segnala Inserita: 24 maggio 2021 2 ore fa, GiovanniF scrisse: Quindi, potendoci dare del tu, credi che lo schema di questo amplificatore richieda, proprio per come è fatto, finali selezionati e bilanciati? diciamo che c'è un dato di fatto, l'altro canale funziona. Quello che non capisco è come non siano riusciti a ripararlo, è un mistero. 1 ora fa, Francesco_54 scrisse: Servono a tagliare la semionda che non interessa quel ramo. non sono convinto è un classe A
Messaggi consigliati
Crea un account o accedi per commentare
Devi essere un utente per poter lasciare un commento
Crea un account
Registrati per un nuovo account nella nostra comunità. è facile!
Registra un nuovo accountAccedi
Hai già un account? Accedi qui.
Accedi ora