Tutte le attività
- Nell'ultima ora
 - 
	
Collegare un condensatore e una resistenza per aumentare il tempo di ingresso di una sirena
casa74 ha inserito una discussione in Elettronica generica
Salve a tutti, vorrei realizzare un circuito con condensatore e resistenza per collegarlo a una serena, per aumentare il tempo di ingresso, il tempo necessario appena entro dalla porta a disattivare la sirena Ho provato a collegare il condensatore e la resistenza in serie, non ci riesco Cortesemente mi potete inviare uno schema, non comprendo cosa sbaglio Grazie per i chiarimenti - 
	_gianluca_ ha iniziato a seguire Suggerimento per installazione del rosone a soffitto
 - 
	
Suggerimento per installazione del rosone a soffitto
_gianluca_ ha inserito una discussione in Impianti Riscaldamento
Salve a tutti, dovrei fissare questo rosone a soffitto, è un disco in ghisa e pesa circa mezzo chilo. Ho provato con della colla a caldo ma è durato solo qualche giorno, Ho provato anche con dei cunei in legno ma è venuto giù lo stesso dopo circa un mese. Non saprei che altro provare, il buco è inaccessibile dall'altro lato, posso operare solo dal soffitto. Vorrei evitare di bucare il rosone e usare dei tasselli. Allego le foto per capire meglio la situazione. - 
	
Colibrì Light Se24 acqua calda ballerina
Carlos_85 ha risposto a Carlos_85 alla discussione in Guasti/Problemi Riscaldamento
In questi giorni farò un nuovo test Misuro la sonda sensore NTC e vedo se è effettivamente quella che da di matto L'impianto è stato decalcificato con i prodotti corretti, li ho visti di persona. Hanno però pulito solo l'impianto sanitario, non hanno toccato quello di riscaldamento ma specifico che i termosifoni funzionano perfettamente. La cosa strana che ho notato e che farebbe pensare effettivamente alla sonda è che se ho i termosifoni accesi, l'acqua sanitaria è meno "ballerina" (anzi quasi per nulla) quindi è come se la sonda (ipotesi da non addetto ai lavori) recepisce il calore dei tubi vicini e maniere l'acqua sanitaria calda - 
	Io non sono un tecnico, ma estrarre la lavastoviglie dal suo mobile non è molto complicato. In linea di massima bisogna farla scendere e si liberano due fermi metallici che le fissano al mobile nella parte superiore. In genere hanno tre piedini, due anteiori svitabili con una chiave fissa adeguata ed uno posteriore svitabile da davanti con un cacciavite. Una volta scesa si tira in avanti e deve venire fuori. Per chudere il foro una volta io ho usato uno stucco metallico bicomponente resistente alle alte temeprature ed è andata avanti ancora del tempo. Poi se ho detto inesattezze qualcuno più esperto mi può correggere.
 - 
	
Batteria ricaricabile x lampada emergenza Beghelli conviene cambiarla o ricomprare lampada nuova?
kysersose ha risposto a kysersose alla discussione in Altri argomenti elettrici
Grazie delle risposte mi sa che opterò per cambiacambiaretto - 
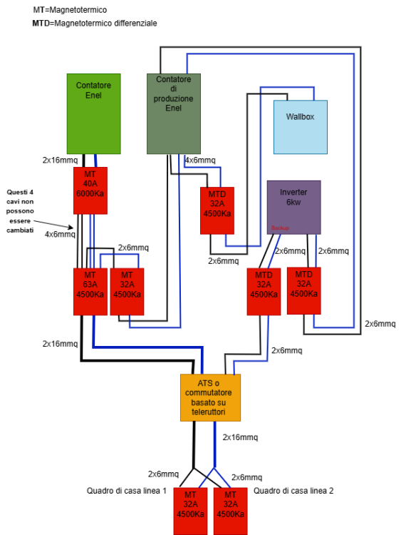
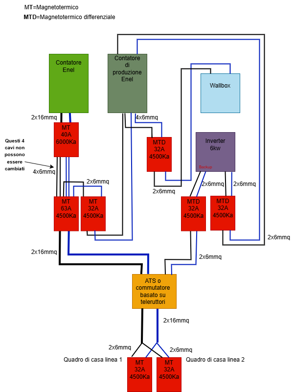
	Buongiorno, ho comprato da poco tempo una casa con fotovoltaico e vorrei rifare il quadro che lo gestisce dando la possibilità di sfruttare in casa i 6kw della rete e i 6kw del fotovolatico e soprattutto la linea di backup di cui è provvisto. Per questo scopo ho preparato il seguente schema e mi chiedevo se tutti gli interruttori che ho inserito nello schema sono disposti correttamente e se le loro caratteristiche tecniche (tipo, amperaggio e potere di interruzione) sono corrette per quello che devono fare, se manca qualche altro interruttore e se la sezione dei cavi sia corretta: purtroppo non sono un professionista Grazie in anticipo.
 - 
	Antonio_Bort ha aderito alla comunità
 - 
	CaimanoE656 ha iniziato a seguire Cuscinetti asse Pompa Lowara CAM70/45 - 1,1 kW.
 - 
	
Cuscinetti asse Pompa Lowara CAM70/45 - 1,1 kW.
CaimanoE656 ha inserito una discussione in Pompe (Idraulica)
Buongiorno,dopo aver cercato sul forum e non aver trovato nulla che mi potesse aiutare,desideravo cheidere aiuto per manutenzione straordinaria per la mia pompa Lowara CAM70/45/B. Nella fattispecie, la pompa che utilizzo sia per servizio di acqua per fornitura di casa, ma anche per impianto di irrigazione del giardino.Avendo subito i danni dell'alluvione dell oscorso novembre, dopo aver sostituito il condensatore, la pompa funziona "regolarmente", ovvero, fornisce acqua ma il rumore indescrivibile è terribile. Prtuttavia la pompa parte ad ogni richiesta di acqua (ovviamente quando la pressione dell'impianto idrico di casa scende ericheide il suo intervento) Ipotizzando il problema possa essere dei cuscinetti (cod. 002312708) e anche degli anelli di tenuta (cod. 002220413), ho contattato il centro di assistenza autorizzato il quale mi ha detto che i cuscinetti li posso trovare in un normalissimo magazzino di ricambi. Non fornendomi la sigla, qualcuno può aiutarmi, prima di smontarla? Grazie. Altresì, è realmetne ipotizzabile che il rumore sia dovuto ai cuscinetti? Avete esperienmze simili? Grazie. - 
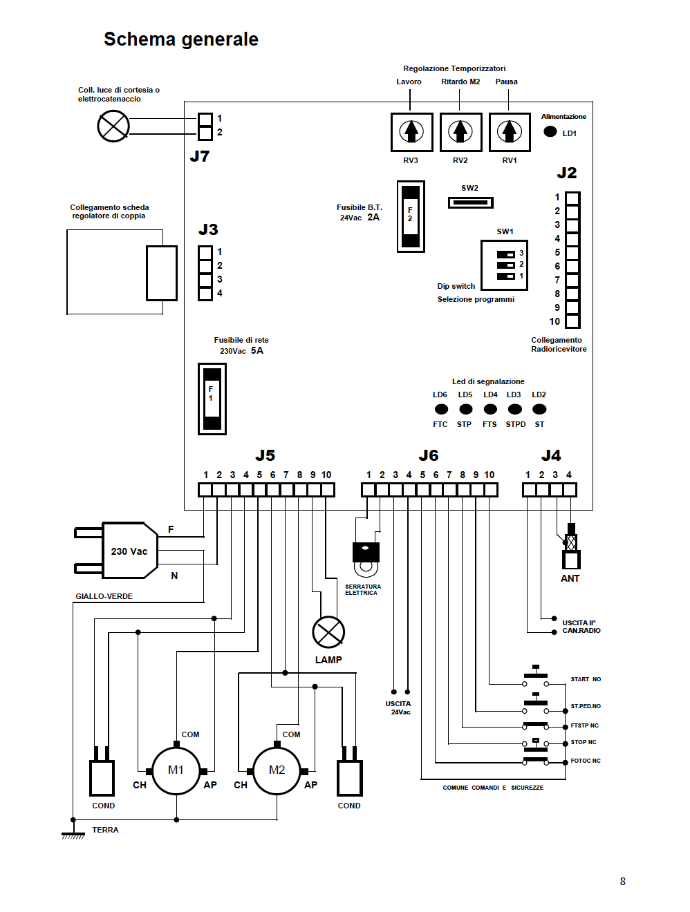
	Luca Sarci ha iniziato a seguire Collegare VideoCitofono Ezviz HP5 a scheda FAAC CTR17 per apertura cancello
 - 
	
Collegare VideoCitofono Ezviz HP5 a scheda FAAC CTR17 per apertura cancello
Luca Sarci ha inserito una discussione in Citofoni, videocitofoni e intercomunicanti
Cari tutti, abito in una casa singola e sto sostituendo un vecchio Urmet non funzionante con un videocitofono Ezviz HP5. Ho bisogno di un suggerimento/conferma su quali morsetti della scheda CTR17 connettere l'uscita apri cancello del citofono HP5 (vedi immagini sotto e link alle istruzioni del citofono e della scheda). Io credo siano i morsetti J6 e J10 della scheda, ma mi servirebbe la conferma degli esperti. Da quello che dice il manuale del citofono, l'uscita apertura cancello è un contatto pulito. https://www.nextsystems.it/index.php?route=product/download/download&did=174 https://m-support.ezviz.com/download/viewer?file=https%3A%2F%2Fmfs.ezvizlife.com%2FHP5_User Manual_EN(EU)(V2.0.0).pdf%3Fver%3D86768 Grazie in anticipo Luca - 
	
Riordinare impianto elettrico esistente
reka ha risposto a koala84 alla discussione in Installazione impianti elettrici civili e terziario
guarda, la ricostruzione topografica dell'impianto si riesce a fare anche senza sonda, alla fine devi rintracciare tra le varie cassette di derivazione i corrugati, quelli pieni di fili di solito si riconoscono proprio per numero e colori dei fili presenti. Ricorda anche di segnare le sezioni poi con la sonda controlli i tubi vuoti al massimo. una volta ricostruito il giro delle linee si decide come modificare per sistemare i colori e aggiungere linee nuove. - Oggi
 - 
	
Riordinare impianto elettrico esistente
koala84 ha risposto a koala84 alla discussione in Installazione impianti elettrici civili e terziario
chiedo a voi in che modo farlo nel modo più "semplice e veloce" (entro certi limiti ovviamente) uso un cavo sonda? tiro i fili sperando di vederli tirati in qualche presa? altri modi? si sono mischiati tra loro i cavi. faccio delle foto più dettagliate. - 
	
Problema su Faac 401 MPS (telecomando e chiave)
MarcelloGh ha risposto a MarcelloGh alla discussione in Cancelli elettrici
 - 
	
Problema su Faac 401 MPS (telecomando e chiave)
MarcelloGh ha risposto a MarcelloGh alla discussione in Cancelli elettrici
Grazie mille del riscontro. Attualmente (ovvero ora che non funziona in modo perenne telecomando e chiave) le luci accese sono DL3 e DL2. (Comunque stasera ricontrollo meglio). Per il funzionamento riporto due osservazioni, che forse possono essere utili: - il comando di accensione da casa ha sempre funzionato e funziona tutt'ora correttamente; - nel momento in cui il telecomando ha iniziato a darmi dei problemi, ho notato che quando non funzionava il telecomando non funzionava nemmeno la chiave....mentre le poche volte che mi funzionava il telecomando, funzionava anche la chiave. Stasera provvedo a fare le foto del selettore a chiave. Mentre per la ricevente esterna...devo capire ancora quale sia 😮 (è la prima volta che smonto e studio un cancello automatico :/) Allego per ora una foto più ampia di quando ho aperto il quadro. Grazie ancora - 
	
Due sonde su puffer.
Marco Fornaciari ha risposto a irudoid alla discussione in Impianti Riscaldamento
Si va bene, ma non è il tuo caso. Hai scritto che il puffer genera acqua calda tecnologica, pertanto: 1- la tua caldaia deve proccuprsi solo e soltanto di tenere in temperatura l'acqua dento il serbatoio 2- il riscaldamento è derivato dal serbatoio e non dalla caldaia. Ripeto, chiedi al progettista. - 
	
	
				Cattiva ricezione contenuti TV sul canale 36 Frequenza 594 (Mediaset 2)
snipermosin ha risposto a Marconi57 alla discussione in Impianti TV
Mah.... hai già un filtro che dalla sigla risulta essere 5G, quindi taglia dal 48 in poi. Sul sito Televes dichiarano un attenuazione della banda fitrata (733-862) di 25 db i quali non sono pochi, è un fitro di buona qualità, ce ne sono anche di piu' forti da usare in presenza di bts telefoniche vicinissime, e a meno che tu non ne abbia una proprio nel palazzo di fronte escluderei questo problema, non al 100% perchè per esserne sicuro occorre strumento professionale alla mano. Un ipotetico segnale interferente, nel tuo caso, per essere distruttivo, dovrebbe superare di almeno 25 db (il filtro) e altri 12-15 db i segnale TV. A spanne dovrebbe avere, a seconda dei tuoi segnali tv in zona, mettiamo una media di 60 dBuV, un livello di 100 e oltre dBuV. Allora si, in quel caso riesce a passare anche il filtro. O magari c'è un particolare che non è stato attenzionato: Il cavo. Se questo non è ben schermato, magari un classe B o ancora piu' vecchio, anche se c'è il migliore dei filtri 5G a palo, gli interferenti 5G ed LTE entrano dal cavo e vanno direttamente nel centralin mandandolo in tilt. Potresti dirci che tipo di cavo hai dalla sigla, e se è integro? Fermo restando l'importanza dell'ultima prova che ti ho consigliato di fare due post appena sopra. - 
	Cominciamo col dire che essendoci quai dati sulla targa del motore è opportuno tarare l'inverter rispettando quai dati. Si le caratteristiche V/f sono diverse da qualle a coppia quadratica, in alcune applicazioni la differenza non si nota, specialmente di piccola potenza; ma col tuo motore da 45 kW è un attimo che l'inverter limiti automaticamente la velocità massima a meno di quella impostata per via del raggiungimento della massima corrente. Per l'inverter bisogna segliere un modello che abbia la possibilità (o sia nativo così) di abilitare la macro di regolazione per la coppia quadratica: di solito è indicata come quella per pompe centrifughe e ventilatori. Giusto per informazione, se fosse necessario superare in velocità massima i 50Hz, all'inverter bisogna impostare le caratteristiche del motore con i dati di targa a 60 Hz se ci sono; attenzione che alcuni motori e ventilatori, abbinati tra di loro, non gradiscono velocità superiori a quelle nominali di targa. Importante Gli inverter "normali e di qualità" ormai possono tutti erogare fino al 150% della corrente nominale del motore al quale vanno abbinati come da catalogo. Gli inverter per le pompe centrifughe e i ventilatori sono spesso a catologo per quell'uso specifico, di fatto a parità di potenza del motore limitano la corrente al 100% di quella del motore (da qui il suggerimento di impostare i dati a 60 Hz.). Però usando un inverter normale bisogna stare attenti alle rampe di volocità, se troppo rapide l'inverter va in blocco per corrente eccesiva. Cosa della massimaa importanza è sapere come è costruito il ventilatore, da fuori posssono sembrare tutti uguali, ma poi bisogna vedere la forma della girante: quindi attieniti ai dati di targa di motore e ventilatore, nel tuo caso aspiratore.
 - 
	Stefano Dalmo ha iniziato a seguire Frigorifero Samsung RT38K5535S9 gocciola dalla plafoniera luce e caldaia elettrica perde acqua
 - 
	
	
				caldaia elettrica perde acqua
Stefano Dalmo ha risposto a frenky123 alla discussione in Impianti (Idraulica)
Marca e modello , grazie . almeno sappiamo di cosa stiamo parlando . - 
	
	
				Frigorifero Samsung RT38K5535S9 gocciola dalla plafoniera luce
Stefano Dalmo ha risposto a Argevivo alla discussione in Frigoriferi - Congelatori
24 ore spento , con porte aperte , come già detto e un pochino alzato sui piedi anteriori . ma un leggero fuori bolla. - 
	E ho notato che ul problema lo fa solo alla prima accensione dello scaldino. Se chiudo l acqua e la riapro poi dopo inizia ad uscire bella calda Ok allora provo a svitare la manopola dell acqua è vediamo. Grazie
 - 
	
	
				Scaldino chaffoteaux gas
Stefano Dalmo ha risposto a Onibur alla discussione in Impianti (Idraulica)
Mi pare che già ti abbia risposto in merito . mi stai rispondendo come se in quello che ho detto non ti avessi risposto . - 
	
REX IT561RD FA SALTARE LA CORRENTE ALL'AVVIO
sowhatt ha risposto a sowhatt alla discussione in Lavastoviglie
Ok, presto attenzione in quel punto indicato, immagino sia dove ci sono le guarnizioni del motore. Grazie. - 
	Non è neanche la questione perchè poi l acqua esce bollente e che quando apro l acqua la prima volta è la fiamma che è bassa, nel senso che se la manopola la giro bassa diminuisce ma se poi aumento anche al massimo la fiamma rimane a metà. Poi se apro la doccia e in concomitanza apro un po la fontana del bidet inizia ad uscire bella calda. Gli ugelli li ho puliti...ce da dire che lo scaldino è alimentato a gas.
 - 
	Pappardella ha iniziato a seguire Quesito quadratico...:-)
 - 
	Ciao a tutti. Allego due targhe che ho trovato sul motore di un aspiratore pilotato da un inverter. Su una delle due sono indicati due frequenze, 5 Hz e 50 Hz, oltre l'indicazione di coppia quadratica. Questi dati indicano la programmazione da fare sull'inverter? Attualmente quando il set point viene messo a 0 (corrente pari a 4 mA), la frequenza impostata è pari a 5 Hz, mentre a 20' Ma corrispondono 50 Hz. E' coerente con quanto indicato in targa? La programmazione in coppia quadratica devo cercarla nel menù dell'inverter, ed è diversa dalla caratteristica V/f? Grazie come sempre a chi vorrà dipanare questo mio dubbio amletico... ;.)
 - 
	
Presunto problema al meccanismo di riduzione del motore Came A3000
Gianni Greggio ha risposto a Gianni Greggio alla discussione in Cancelli elettrici
son riuscito ad aprirlo .. ci sono alcuni ingranaggi "bloccati", nel senso di molto duri da girare a mano. Quelli problematici sono tutti sui perni collegati ad una "corona".Gli ingranaggi dell'altra corona non hanno nessun problema. Sembra che i perni di una corona siano arruginiti e fanno un sacco di attrito .. peroverò a pulire bene il tutto e a rimontare il motore - 
	claudiol ha aderito alla comunità
 - 
	
Riordinare impianto elettrico esistente
reka ha risposto a koala84 alla discussione in Installazione impianti elettrici civili e terziario
dovresti allargare l'inquadratura, io vedo mischiati fasi e neutri nelle nastrate, ma magari chi l'ha fatto non divideva come fanno tutti ma in base alla destinazione della linea. quindi sarebbero da vedere poi i cappucci per vedere com'è - 
	piergius ha iniziato a seguire Frigorifero Samsung RT38K5535S9 gocciola dalla plafoniera luce
 - 
	
Frigorifero Samsung RT38K5535S9 gocciola dalla plafoniera luce
piergius ha risposto a Argevivo alla discussione in Frigoriferi - Congelatori
Solitamente significa che col passar del tempo si è formata Condensa dove transitano i Cavi . Va sbrinato a fondo staccando la Spina dalla Presa e lasciando gli sportelli aperti . Quando sembra che abbia smesso di gocciolare asciuga bene e lascia .dentro un vassoio con un foglio di giornale per qualche ora . - Quindi "leggi cosa dice" il giornale : se "non è piovuto" è ora di riaccendere il Frigo.. - Buona giornata !