beonardo Inserita: 17 luglio 2023 Autore Segnala Inserita: 17 luglio 2023 5 ore fa, Riccardo Ottaviucci ha scritto: o ho sempre pensato che il guasto fosse dovuto a contatti ossidati comunque Tutti i commutatori sono stati irrorati abbondantemente di liquido per contattia e alla prova di continuità col tester hanno dato esito di regolarità. Il tasto che mette in movimento le bobine quando lo premo si pongono in movimento, cosi per avvolgimenti veloci sia in un senso che nell'altro. Ho un dubbio per quello rosso che va premuto assieme al primo per registrare, ma se "almeno oggi ha cancellato anche se non in toto" vuol dire che funziona. Siccome le lucine rosse a volte si accendono e a volte no, e non riesco ad individuarle negli schemi, gentilmente me le indichereste. Grazie 2 ore fa, NovellinoXX ha scritto: Con j10 sconnessa , misura di resistenza tra i collettori e massa, Domani rileverò le misure che richiedi. Come avevo annunciato "sperando possano servirvi ad uscire dall'inghippo oggi ho rilevato queste "con J\10 connessa alla scheda.La sigla numero dei transistor l'ho rilevato dallo schema in mio possesso. sempreche sia giusto lo schema preso da mè in considerazione. Pin 2 scheda TR Q27 con tasto NORM premuto sulla base di Q27 leggo 0V. Con premuto MONITOR o INPUT sulla base ci sono 5V Pin 3 scheda TR Q26 con tasto INPUT premuto sulla base di Q26 leggo 0V.Con premuto MONITOR o NORM sulla base ci sono 5V Pin 4 scheda TR Q25 con tasto MONITOR premuto sulla base di Q25 leggo 0V. Con premuto INPUT o NORM sulla base ci sono 5V Pin 5 scheda TR Q24 con tasti avvolgimento veloce sulla base di Q24 leggo 0V. Con premuto INPUT o NORMo REC leggo 5V Pin 6 scheda TR Q23 MUTE sempre 12,4V Pin 7 scheda TR Q32 siolo in avvolgimento veloce leggo 5V Grazie
beonardo Inserita: 18 luglio 2023 Autore Segnala Inserita: 18 luglio 2023 Il 17/7/2023 alle 19:08 , NovellinoXX ha scritto: Con j10 sconnessa , misura di resistenza tra i collettori e massa, devono presentare una resistenza infinita o quasi. Da ri-verificare se sul pin 13 il livello di tensione va da 5V a 0 in registrazione. Con corrente staccata . Tra i collettori e massa ad una prima misura avevo in alcuni piu di 200Mega altri fra 180 e 200 mega. Ad una seconda e terza misurazione non ha segna niente = 000 Sul pin 13 ci sono 5v solo quando premo i tasti di riavvolgimento rapido. Grazie
NovellinoXX Inserita: 19 luglio 2023 Segnala Inserita: 19 luglio 2023 (modificato) 18 ore fa, beonardo ha scritto: Con corrente staccata . Tra i collettori e massa ad una prima misura avevo in alcuni piu di 200Mega altri fra 180 e 200 mega. Questi transistor sono buoni. 18 ore fa, beonardo ha scritto: Sul pin 13 ci sono 5v solo quando premo i tasti di riavvolgimento rapido. Permane questa incongruenza. Che sullo schema non sia riportata la numerazione corrispondente al reale? Fai questa manovra: premendo ripetutamente il tasto "REC" vedi su quale dei pin della "connector board" varia la tensione. Modificato: 19 luglio 2023 da NovellinoXX
beonardo Inserita: 20 luglio 2023 Autore Segnala Inserita: 20 luglio 2023 23 ore fa, NovellinoXX ha scritto: Fai questa manovra: premendo ripetutamente il tasto "REC" vedi su quale dei pin della "connector board" varia la tensione. Prova effettuata sui 15 Pin della connector board con tasto REC premuto ripetutamente. PIN 1/2/4/5/8/9/10/11/12/14/15 sempre 5V PIN 6 12,3V PIN 3 = 0V Pin 13 = 0V PIN 7 : Leggo 0V Quando premo REC leggo 0V quando lo rilascio leggo 5V che scendono veloccissimamente a 0 in una frazione di secondo. Per completare ho rilevato le tensioni sulla scheda verde: Pin 1 / 17 = 24.3V Pin 2/3/4/7/8/11/15/18 = 0V Pin 5 = 12,4V Pin 6/9/10/12 =5V Pin 13 Leggo 0V Quando premo REC leggo 0V quando lo rilascio leggo 5V che scendono veloccissimamente a 0 in una frazione 23 ore fa, NovellinoXX ha scritto: Permane questa incongruenza. Che sullo schema non sia riportata la numerazione corrispondente al reale? Ce ne siamo accorti della diversità dello schema in nostro possesso sin da quando ero seguito da Mr. Pepper. La nostra deduzione è stata che durante gli anni di permanenza sul mercato di questo apperecchio vi siano state apportate modifiche allo schema. Di fatto dala scheda che qui sottoposto noterai che in alto a sinistra ci sono sei tacche l. per le quali non cv'è il suo innesto. Posto l'immagine anche dellla parte opposta. A proposito i transistor sono tutti uguali C711A. Buona giornata Grazie
NovellinoXX Inserita: 20 luglio 2023 Segnala Inserita: 20 luglio 2023 5 ore fa, beonardo ha scritto: Pin 13 Leggo 0V Quando premo REC leggo 0V quando lo rilascio leggo 5V che scendono veloccissimamente a 0 in una frazione Mica hai il voltmetro impostato in VAC?
beonardo Inserita: 20 luglio 2023 Autore Segnala Inserita: 20 luglio 2023 4 ore fa, NovellinoXX ha scritto: Mica hai il voltmetro impostato in VAC? NO! è impostato su 200 Continua. Uso scala 200 per poter leggere 'eventuali 24Vcc ANCHE IL PIN 7 : Leggo 0V Quando premo REC leggo 0V quando lo rilascio leggo 5V che scendono veloccissimamente a 0 in una frazione di secondo. DOMANDA Il pin 13 della scheda dovrebbe avere 5V e passare a 0V in Record ? Per favore mi indichi sullo schema da dove prende i 5V il pin 13. Grazie
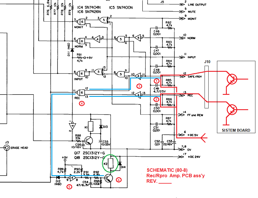
NovellinoXX Inserita: 20 luglio 2023 Segnala Inserita: 20 luglio 2023 (modificato) 17 minuti fa, beonardo ha scritto: DOMANDA Il pin 13 della scheda dovrebbe avere 5V e passare a 0V in Record ? Esatto. 17 minuti fa, beonardo ha scritto: Per favore mi indichi sullo schema da dove prende i 5V il pin 13. I 5V al comando REC arrivano dal pin 6 attraverso la resistenza R86. Tutti i comandi , NORM, INPUT, SAFE/RDY, REC, FF/REW prendono la 5V dal pin 6. Se sul pin 6 non ci sono i 5V non funziona nessun comando. Modificato: 20 luglio 2023 da NovellinoXX
beonardo Inserita: 20 luglio 2023 Autore Segnala Inserita: 20 luglio 2023 Il 17/7/2023 alle 16:20 , Riccardo Ottaviucci ha scritto: io ho sempre pensato che il guasto fosse dovuto a contatti ossidati comunque Sarà anche , ma il contatto ossidato bisogna individuarlo, Per ciò che concerne i commutatori tutti che ho sotto gli occhi, come dicevo in precedenza le misurazioni rilevate sui loro pin presentano continuità. Per le prove dei due giocattoli ho approntato il cavtto con i due fili schermati e quello per l'alimentazione. Posto le foto. Dovreste gentilmente dirmi come mi devo attivare . Il capo del cavetto schermato l'ho inserito nel primo giocattolo . Alle estremità devo collegargli dei coccodrilli o altro tipo di ......? Mi par di capire che dovrà essere collegato all'altro, ma dove? Buona giornata Grazie
Riccardo Ottaviucci Inserita: 21 luglio 2023 Segnala Inserita: 21 luglio 2023 (modificato) dovrebbe essere corretto e dovresti visualizzare di volta in volta le forme d'onda selezionate coi ponticelli,sinusoidale,triangolare e quadra,nel range di frequenza settato con gli altri ponticelli. Se non vedi nulla il generatore di funzioni ha qualche problema. Poi ti posto le foto e le forme d'onda fatte col mio. Perchè non hai tolta la pellicola protettiva del case del generatore? Così sembra di legno 😂 Questa prova ti serve solo a stabilire la giusta frequenza del segnale che ti simula il Bias,usando il frequenzimetro dell'oscilloscopio,che poi devi togliere una volta settata la frequenza di 100Khz e iniettarla alle schede amplificatrici del Bias che alimentano la testina di cancellazione. Per l'ampiezza vai per tentativi,non conoscendo quella necessaria, e la regoli col potenziometrino del generatore Modificato: 21 luglio 2023 da Riccardo Ottaviucci
Riccardo Ottaviucci Inserita: 21 luglio 2023 Segnala Inserita: 21 luglio 2023 a titolo di esempio ti mostro le funzionalità del giocattolino da 3 €
beonardo Inserita: 21 luglio 2023 Autore Segnala Inserita: 21 luglio 2023 10 ore fa, Riccardo Ottaviucci ha scritto: Perchè non hai tolta la pellicola protettiva del case del generatore? Così sembra di legno La pellicola on mi sono accorto neppure che ci fosse 😅 Inoltre non avevo piegato i condensatori e per non dissaldarli gli ho fatto in corrispondenza un foro che mi ha permesso di chiudere il contenitore. Mi par di capire che all'uscita del cavetto scheramto "che ho collegato al generatore" debbo mettergli le due pinzette del primo giocattolino. Una su GND e l'altra su uno dei due fili del cavetto. E il terzo morsetto del generatore ," che nel disegno ho scordato di metttere" quale funzione ha? Grazie per le immagini, abbi pazienza per le mie richieste di puntualizzazione.
beonardo Inserita: 21 luglio 2023 Autore Segnala Inserita: 21 luglio 2023 Il 21/7/2023 alle 00:28 , NovellinoXX ha scritto: I 5V al comando REC arrivano dal pin 6 attraverso la resistenza R86. Mi dici quale scheda e se ti è possibile postarla con un segno rosso. Io ho trovato un R38 ,ma non mi sembrava quella da te indicata. Cosi "un volta individuata questa R38" potrei assegnare il corrispondente numero leggendolo sulla board cosi come per i transistor assegnare la giusta numerazione renderebbe a mè piu facile capiree lo schema e seguirne le traccie per arrivare a capire perche il Pin 6 ha 12,3V. Come diceva Ottaviucci potrebbe essere anche qualche falso contatto, I commutatori come ho detto anzitempo li ho controllati piu di una volta e il tester segna continuità. Da lunedi sino a giovedi che ho effettuato prove di cancellazione con esito abbastanza positivo, nel senso che un piccolo residuo del segnale 5% rimane e ripassando una seconda volta non riesce atoglierlocompletamente. Venerdi è successo che alla prova di registrazione segnale sonoro ha addirittura registrato, ma ad una seconda prova non solo non ha registrato ,ma non ha cancellato. Da pensando " al falsi contatti suggeriti da Ottaviucci "ho rivolto l'attenzione al tasto RECORD, ma purtroppo non centra il tester mostra continuità quando lo premo e viceversa. Grazie
NovellinoXX Inserita: 22 luglio 2023 Segnala Inserita: 22 luglio 2023 (modificato) 6 ore fa, beonardo ha scritto: Mi dici quale scheda e se ti è possibile postarla con un segno rosso Semplificando: Normalmente i transistor di comando sulla system board sono in interdizione (nessuna funzione attivata) e la tensione (5V) proveniente dal pin 6 della scheda di canale, attraverso le resistenze pull-up R86 e R85, tiene "alto"(+5V) il livello nei punti (1) e (2). Quando i transistor vengono portati in conduzione ( pressione tasti corrispondenti REC e RDY) il livello logico sui punti (1) e (2) vanno a "0". Per attivare la registrazione su ambedue i punti (1) e (2) deve essere presente il livello logico "0" per via della presenza della porta logica NAND (4). Quando su ambedue gli ingressi (12) e (13) della porta NAND (4) e' presente il livello logico "1" si attiva, e attraverso (5) e (6) si attiva il relè K2 (cerchiato in verde) Modificato: 22 luglio 2023 da NovellinoXX
Riccardo Ottaviucci Inserita: 22 luglio 2023 Segnala Inserita: 22 luglio 2023 7 ore fa, beonardo ha scritto: Venerdi è successo che alla prova di registrazione segnale sonoro ha addirittura registrato, ma ad una seconda prova non solo non ha registrato ,ma non ha cancellato. quindi vedi che il problema e aleatorio,ascrivibile principalmente a contatti incerti più che a componenti difettosi (che in teoria potrebbero comunque esserci,specie i condensatori)
beonardo Inserita: 23 luglio 2023 Autore Segnala Inserita: 23 luglio 2023 Il 22/7/2023 alle 07:55 , NovellinoXX ha scritto: emplificando: Normalmente i transistor di comando sulla system board sono in interdizione (nessuna funzione attivata) e la tensione (5V) proveniente dal pin 6 della scheda di canale, attraverso le resistenze pull-up R86 e R85, tiene "alto"(+5V) il livello nei punti (1) e (2). Grazie per le spiegazioni per la quale ho capito la funzione del livello logico all'attivazione o meno dei Transistor, dei quali "chiedo spiegazioni" . Quello in basso nel tuo disegno a mio avviso dovrebbe essere il Q32 il cui collettore è collegato al Pin 7 delll'J10 e nella scheda che posto sotto ho individuato come Q29. Ma l'altro, quello sopra il cui Pin è15 va se lo seguo lungo la pista della board va al commutatore della pista 7.............
beonardo Inserita: 23 luglio 2023 Autore Segnala Inserita: 23 luglio 2023 Il 22/7/2023 alle 07:55 , NovellinoXX ha scritto: emplificando: Normalmente i transistor di comando sulla system board sono in interdizione (nessuna funzione attivata) e la tensione (5V) proveniente dal pin 6 della scheda di canale, attraverso le resistenze pull-up R86 e R85, tiene "alto"(+5V) il livello nei punti (1) e (2). Grazie per le spiegazioni per la quale ho capito la funzione del livello logico all'attivazione o meno dei Transistor, dei quali "chiedo spiegazioni" . Quello in basso nel tuo disegno a mio avviso dovrebbe essere il Q32 il cui collettore è collegato al Pin 7 delll'J10 e nella scheda che posto sotto ho individuato come Q29. Ma l'altro, quello sopra il cui Pin corrisponde al15 J10 va se lo seguo lungo la pista della board va al commutatore della pista 7............. Grazie buona giornata Il 22/7/2023 alle 07:55 , NovellinoXX ha scritto: emplificando: Normalmente i transistor di comando sulla system board sono in interdizione (nessuna funzione attivata) e la tensione (5V) proveniente dal pin 6 della scheda di canale, attraverso le resistenze pull-up R86 e R85, tiene "alto"(+5V) il livello nei punti (1) e (2). Grazie per le spiegazioni per la quale ho capito la funzione del livello logico all'attivazione o meno dei Transistor, dei quali "chiedo spiegazioni" . Quello in basso nel tuo disegno a mio avviso dovrebbe essere il Q32 il cui collettore è collegato al Pin 7 delll'J10 e nella scheda che posto sotto ho individuato come Q29. Ma l'altro, quello sopra il cui Pin corrisponde al15 J10 va se lo seguo lungo la pista della board va al commutatore della pista 7............. Grazie buona giornata
beonardo Inserita: 24 luglio 2023 Autore Segnala Inserita: 24 luglio 2023 Il 21/7/2023 alle 13:38 , Riccardo Ottaviucci ha scritto: dovrebbe essere corretto e dovresti visualizzare di volta in volta le forme d'onda selezionate coi ponticelli,sinusoidale,triangolare e quadra,nel range di frequenza settato con gli altri ponticelli. Se non vedi nulla il generatore di funzioni ha qualche problema. FUNZIONA! Ora dovrò smanettare un poco Grazie
Riccardo Ottaviucci Inserita: 24 luglio 2023 Segnala Inserita: 24 luglio 2023 sì,ma rimuovi quella pellicola,sembra sia di legno 🤣
beonardo Inserita: 27 luglio 2023 Autore Segnala Inserita: 27 luglio 2023 Il 24/7/2023 alle 21:13 , Riccardo Ottaviucci ha scritto: sì,ma rimuovi quella pellicola,sembra sia di legno 🤣 Pellicola tolta , si cosi fa PIù bella figura, ma oggi non riesco più a vedere l'onda come quella della foto che ti ho inviato. Pur essendo i contatti verdi nella medesima posizione il trattino superirore orizzontale dell'onda si presenta a forma di sega. Inoltre muovendo il potenziometro di sinistra non succede nulla. Ma smanetterò ancora e vi farò sapere. Grazie
beonardo Inserita: 2 agosto 2023 Autore Segnala Inserita: 2 agosto 2023 Il 24/7/2023 alle 21:13 , Riccardo Ottaviucci ha scritto: sì,ma rimuovi quella pellicola,sembra sia di legno 🤣 Ho smanettato perecchio, tutti e tre i potenziometri creano variazioni sulla forma d'onda. e le frequenze spostatndo i ponticelli verdi. L'onda dente di sega che vedevo era dovuto alla saldatura mal fatta della calza del cavo coassiale. Per fare la prova di verifica di cancellazione segnale come devo fare? Grazie
Riccardo Ottaviucci Inserita: 3 agosto 2023 Segnala Inserita: 3 agosto 2023 7 ore fa, beonardo ha scritto: Per fare la prova di verifica di cancellazione segnale come devo fare? inietta il segnale sinusoidale generato dal giocattolo settato a 100Khz (l'ampiezza poi la cerchi per tentativi) al posto del circuito BIAS del registratore e provi a vedere se cancella e con quale ampiezza,tutta qui la prova
beonardo Inserita: 3 agosto 2023 Autore Segnala Inserita: 3 agosto 2023 Il 22/7/2023 alle 08:53 , Riccardo Ottaviucci ha scritto: quindi vedi che il problema e aleatorio,ascrivibile principalmente a contatti incerti più che a componenti difettosi (che in teoria potrebbero comunque esserci,specie i condensatori) Mi scuso aanticipatamente per la lungaggine del post, ma d'altro canto .... La sua su citata risposta mi ha condotta ad una nuova ripulita con alcool della scheda, da ambo i lati, e ho fatto altrettanto con le 8 schede canali, non solo, ho irrorato con liquido dei contatti gli innesti di quest'ultime. Per maggior sicurezza ho ricontrollato i contatti di tutti i commutatori che non hanno presentato problemi" La baracca si è messa a registrare relativamente bene sia in Input che in Monitor cosi per l'ascolto in NORM. Siccome i nastri sono vecchi per una migliore verifica ho utilizzato il nastro che viene fornito per le tararture e ho rilevato ciò : mentre sui nastri vecchi il segnale preregistrato viene cancellato completamente su quest'ultimo nastro i segnali ivi registrati dalla casa " che sono fischi e suoni di varie tonalità "non vengono cncellati in toto rimane una piccolissima traccia. Mentre come dicevo sopra le nuove registrazioni hanno dato risposte abbastanza positive. ILLUSIONE DOLCE CHIMERA Ma il buon andamento è durato solo 5/6 giorni poi è ricominciata a ritornarmi una registrazione tremolante " ma il nastro scorre regolarmente e ben distanziato dalle sbarrette del CUE" a volte la registrazioneall'ascolto ritorna ben marcata a volte meno " pur non variando il volume del segnale in ingresso. Comunque non demordo toglierò tutte le schede degli otto canli e ad una ad una le provero su tutti le 8 sedi onde verificrne l'integrità o eventuale falso contatto nella sede canale i cui contatti sono collegati alla scheda verde. PROVE COL GIOCATTOLO COLLEGATO ALLA SCHEDA Dopo un po di smanettamenti sono riuscito a trovare il modo di accedere alla regolazione frequenza. Posto la foto scattata durante un aprova di cancellazione e registrazione. Con 100Khz, " rispetto a quelle effettuate col suoi circuito BIAS" ho avuto risultati all'ascolto"di una registrazione di debole intensità. Mentre la cancellazione di precedenti registrazioni è avvenuta in mnodo regolare, salvo per le registrazioni della casa delle quali rimane un leggero strascico come del resto col suo circuito BIAS di cui ho parlato sopra. Grazie
beonardo Inserita: 3 agosto 2023 Autore Segnala Inserita: 3 agosto 2023 Ho fatto prove con 140Khz con esito negativo idem con 80Khz
Riccardo Ottaviucci Inserita: 4 agosto 2023 Segnala Inserita: 4 agosto 2023 il nastro è sicuramente di buona qualità o ha perso le sue caratteristiche magnetiche?
Messaggi consigliati
Crea un account o accedi per commentare
Devi essere un utente per poter lasciare un commento
Crea un account
Registrati per un nuovo account nella nostra comunità. è facile!
Registra un nuovo accountAccedi
Hai già un account? Accedi qui.
Accedi ora