beonardo Inserito: 19 aprile 2023 Segnala Inserito: 19 aprile 2023 (modificato) Sono di nuovo alle prese col Teak. Con il contributo fattivo di Mister Pepper il difetto di mancata cancellazione nastro e registrazione segnali è stato riparato Il guasto era stato individuato nella scheda circuito BIAS. Dove per sicurezza abbiamo sostituito un elettrolitico e due transistor " precisamente Q2 e Q3 " Vedi schema sott" Dopo circa un mese e mezzo lo stesso difetto si è riopresentato in toto, dopo attenta ricerca ho scoperto che il nuovo difetto è dovuto ai falsi contatti di 2 commutatori di selezione canle. Anche li con vostri suggerimenti ultimo quello di Mister Patatino il problema si è risolto ma : momentaneamente , dico momentaneamente in quanto dopo solo un paio di settimane ancora non si registra ne si cancella il nastro di nuovo, Funziona solo in riproduzione. A quanto mi risulta dalle ricerche effettuate in questi giorni e dalle tensioni che rilevo dalla scheda BIAS penso che si sia gustato il trasformatore di questo circuito. Posto lo schema con i valori di tensione di quando funzionava e quelli rilevati oggi. Aggiungo che all'uscita R89 non c'è alcun segnale. Chiedo gentilmente vostri suggerimenti Beonardo saluta e ringrazia Ringrazio e saluto Beonardo Modificato: 4 agosto 2023 da Riccardo Ottaviucci corretto titolo
Riccardo Ottaviucci Inserita: 19 aprile 2023 Segnala Inserita: 19 aprile 2023 R89 è sull'alimentazione e non è un'uscita. L'uscita è quella sull'emettitore del transistor configurato come inseguitore a guadagno quindi unitario (in pratica non amplifica). Purtroppo ci vuole l'oscilloscopio per verificare l'uscita
beonardo Inserita: 19 aprile 2023 Autore Segnala Inserita: 19 aprile 2023 Scusa hai ragione ho sbagliato a scrivere intendevo OUT dove c'è la freccia li misuravo con la penna che mi ha fatto costruire MR.Peper e quando funzionava misuravo 2v circa volt, Grazie per la puntualizzazione, ma in base alle domande da mè poste che mi dice? cordialmente Beonardo olt
Riccardo Ottaviucci Inserita: 20 aprile 2023 Segnala Inserita: 20 aprile 2023 Probabilmente non c'è l'oscillazione ( controlla i due transistor sul lato primario) oppure l'inseguitore è guasto e cortocircuita il segnale prodotto dall'oscillatore
beonardo Inserita: 20 aprile 2023 Autore Segnala Inserita: 20 aprile 2023 2 ore fa, Riccardo Ottaviucci ha scritto: Probabilmente non c'è l'oscillazione ( controlla i due transistor sul lato primario) oppure l'inseguitore è guasto e cortocircuita il segnale prodotto dall'oscillatore La ringrazio per il tempo che mi sta dedicando. Appunto perchè non c'è l'oscillazione in OUT che ho postato schema e valori di tensione sia di quando funzionava circa 2 v misurati con sonda, che quelli di oggi cosi diversi. Sulla base di Q2 e Q3 sono 0,46V e a mio avviso non riescono a mandare in conduzione i Transistor che tra l'altro ho sostituito " anche se pur con misure hometriche" risultano integri". Per maggior sicurezza ho cambiato anche l'elettrolitico. Lei mi dice : oppure l'inseguitore è guasto. e cortocircuita il segnale prodotto dall'oscillatore. Chiedo scusa ma le mie scarse nozioni non mi consentono di capire cosa sia l'inseguitore " frattanto cercherò online il significato elettronico " per questo le chiedo gentilmente spiegazioni in merito e indicarmi i punti dove debbo cortocircuitare. Augurandole buona giornata la saluto speranzoso di riuscire per la seconda volta " col vostro fattivo contributo"di ripristinare il guasto.
Riccardo Ottaviucci Inserita: 20 aprile 2023 Segnala Inserita: 20 aprile 2023 (modificato) l'inseguitore è semplicemente il transistor Q4. E' la configurazione del transistor a collettore comune che ha guadagno unitario,non inverte la polarità ,quindi non amplifica nè attenua ,ma dà solo potenza al segnale che esce e ne adatta l'impedenza con l'uscita.Viene detto anche buffer. Io misurerei il Q4 intanto Un'altra precisazione:sul forum ci si dà del tu Modificato: 20 aprile 2023 da Riccardo Ottaviucci
beonardo Inserita: 20 aprile 2023 Autore Segnala Inserita: 20 aprile 2023 5 ore fa, Riccardo Ottaviucci ha scritto: l'inseguitore è semplicemente il transistor Q4. E' la configurazione del transistor a collettore comune che ha guadagno unitario,non inverte la polarità ,quindi non amplifica nè attenua ,ma dà solo potenza al segnale che esce e ne adatta l'impedenza con l'uscita.Viene detto anche buffer. Io misurerei il Q4 intanto Le verifiche effttuate sull'integrità del Transistor inseguitore Q4 hanno dato esito positivo, comunque l'ho sostituito ancora con altro nuovo . L applicata la tensione di 5v al circuito i valori rilevati fra giunzioni e GND sono pressoche uguali ai precedenti su postati: sul Collettrore leggo 4,8V, sull'Emittore 2,22V, sulla Base 2,74V. Come ho scritto sul primo post, quando il Registratore funzionava, su questo transistor misuravo: sul Collettrore leggevo 4,10V, sull'Emittore 1,69V, sulla Base 2,36V. Questi valori piu bassi rispetto alle letture attuali domando se siano dovuti al mancato funzionamento della parte oscillatrice? Grazie
Riccardo Ottaviucci Inserita: 21 aprile 2023 Segnala Inserita: 21 aprile 2023 le differenze di tensione prima e dopo il il difetto non sono tali da fornire un'indicazione precisa. Certo,può essere che la mancata oscillazione determini qualche piccola variazione sulle tensioni statiche. Senza oscilloscopio non saprai mai con certezza se l'oscillatore funziona o meno. Se vuoi avere uno strumentino,poco più che un giocattolo,ma che può essere utile in questi casi ad un costo irrisorio,guarda qui
beonardo Inserita: 21 aprile 2023 Autore Segnala Inserita: 21 aprile 2023 Per quel prezzo se proprio serve vedrò di acquistarlo, d'altro canto un oscilloscopio vero non solo non posso permettermelo ,ma anche avrei difficoltà ad usarlo. Grazie
Riccardo Ottaviucci Inserita: 21 aprile 2023 Segnala Inserita: 21 aprile 2023 quello strumento-giocattolo lo sto ordinando anch'io,pur avendo due oscilloscopi professionali
beonardo Inserita: 21 aprile 2023 Autore Segnala Inserita: 21 aprile 2023 Per non star " nel frattempo con le mani in mano senza dissaldare il trasformatore ho rilevato misure Hometriche fra i vari Pin del Trasformatore alla ricerca di eventuale interruzione degli avvolgimenti. Buon fine settimana
beonardo Inserita: 21 aprile 2023 Autore Segnala Inserita: 21 aprile 2023 L'ordine del giocattolo l'ho girato a mio figlio che mi dice che ilprezzo è per la scatola e la consegna avviene a giugno, per tanto mi ha proposto quest'alro che la consegna è a Maggio , secondo tè questo va bene ugualmente? Buona giornata e grazie https://it.aliexpress.com/item/1005005005692275.html?spm=a2g0o.detail.0.0.32ceL90PL90PrT&gps-id=pcDetailTopMoreOtherSeller&scm=1007.33416.274820.0&scm_id=1007.33416.274820.0&scm-url=1007.33416.274820.0&pvid=842140e9-5931-4a89-8bbb-5d5ed61e9437&_t=gps-id:pcDetailTopMoreOtherSeller,scm-url:1007.33416.274820.0,pvid:842140e9-5931-4a89-8bbb-5d5ed61e9437,tpp_buckets:668%232846%238114%231999&pdp_npi=3%40dis!EUR!46.54!23.72!!!!!%40211b442216821080266224716e2bd0!12000031318533016!rec!IT!
Riccardo Ottaviucci Inserita: 22 aprile 2023 Segnala Inserita: 22 aprile 2023 è sempre un giocattolo,ma per il prezzo che ha vale la pena di provarlo
carlovittorio Inserita: 22 aprile 2023 Segnala Inserita: 22 aprile 2023 Se continuiamo così i cinesi ci pagheranno noi per acquistare i loro prodotti!!!!!!!!😁
Riccardo Ottaviucci Inserita: 23 aprile 2023 Segnala Inserita: 23 aprile 2023 15 ore fa, carlovittorio ha scritto: Se continuiamo così i cinesi ci pagheranno noi per acquistare i loro prodotti!!!!!!!!😁 vero. OT: ho acquistato per meno di 2€ un kit ,anche carino a vedersi e perfettamente funzionante, di un generatore di forme d'onda sinusoidali,triangolari e quadre da 1Hz a 1 MHz cosa ci farò non lo sò,ma mi piaceva 😂
beonardo Inserita: 24 aprile 2023 Autore Segnala Inserita: 24 aprile 2023 L'ordine del giocattolo è stato effttuato. https://it.aliexpress.com/item/1005005005692275.html?spm=a2g0o.detail.0.0.32ceL90PL90PrT&gps-id=pcDetailTopMoreOtherSeller&scm=1007.33416.274820.0&scm_id=1007.33416.274820.0&scm-url=1007.33416.274820.0&pvid=842140e9-5931-4a89-8bbb-5d5ed61e9437&_t=gps-id:pcDetailTopMoreOtherSeller,scm-url:1007.33416.274820.0,pvid:842140e9-5931-4a89-8bbb-5d5ed61e9437,tpp_buckets:668%232846%238114%231999&pdp_npi=3%40dis!EUR!46.54!23.72!!!!!%40211b442216821080266224716e2bd0!12000031318533016!rec!IT!
beonardo Inserita: 4 maggio 2023 Autore Segnala Inserita: 4 maggio 2023 In attesa del giocattolo ho fatto questa prova: Ho staccato dal Pin 2 la resistenza da 47K che proviene dal Pin 5 ed al suo capo ho misurato 5V , il condensatore c38 non è in corto, ma quando gli ricollego la R 47K li misuro 0, 45V cosi anche sul pin 3 e sull'1. Con queste tensioni sulla base dei transistor , non possono esserci oscillazioni, eppure sono nuovi.
carlovittorio Inserita: 5 maggio 2023 Segnala Inserita: 5 maggio 2023 12 ore fa, beonardo ha scritto: Con queste tensioni sulla base dei transistor , non possono esserci oscillazioni, eppure sono nuovi. Con l'oscilloscopio confermi o meno la tua supposizione: Ma non ti dirà cosa c'è che non funziona.
beonardo Inserita: 5 maggio 2023 Autore Segnala Inserita: 5 maggio 2023 6 ore fa, carlovittorio ha scritto: Con l'oscilloscopio confermi o meno la tua supposizione: Ma non ti dirà cosa c'è che non funziona. Di fatto avendo pubblicato lo schema con tensioni rilevate sui vari pin pensavo che qualc'uno di voi da queste letture potesse rilevare dove fosse lìanomalia , ma Riccardo Ottaviucci cosi come sotto riportato mi ha indirizzato, anche perchè per le tarature in genere puo essere utile.. Siccome poteva essere alla portata del mio portafoglio l'ho ordinato, e sono in attesa, sia dell'apparecchio che di nuovi suggerimenti da Mr Ottaviuacci o da qualche altro amico del forum. Il 21/4/2023 alle 10:01 , Riccardo Ottaviucci ha scritto: e differenze di tensione prima e dopo il il difetto non sono tali da fornire un'indicazione precisa. Certo,può essere che la mancata oscillazione determini qualche piccola variazione sulle tensioni statiche. Senza oscilloscopio non saprai mai con certezza se l'oscillatore funziona o meno. Se vuoi avere uno strumentino,poco più che un giocattolo,ma che può essere utile in questi casi ad un costo irrisorio,guarda qui Cosi per non stare con le mani in mano siccome lo stacco del resistore non implicava particolari dissaldature ho fatto questo prova. Sono aperto atutti i consigli e sarei anche disposto a rifare questa parte della scheda se sapessi le caratteristiche del coil. Mi pongo in attesa e ringraziando saluto.
beonardo Inserita: 7 maggio 2023 Autore Segnala Inserita: 7 maggio 2023 Il 4/5/2023 alle 21:09 , beonardo ha scritto: In attesa del giocattolo ho fatto questa prova: Ho staccato dal Pin 2 la resistenza da 47K che proviene dal Pin 5 ed al suo capo ho misurato 5V , il condensatore c38 non è in corto, ma quando gli ricollego la R 47K li misuro 0, 45V cosi anche sul pin 3 e sull'1. Con queste tensioni sulla base dei transistor , non possono esserci oscillazioni, eppure sono nuovi. Come dicevo poc'anzi la tensione che misuro ai capi della R da 47K staccata dal circuito è pari a quella in ingresso 5V . Se collegata al pin 2 alla base dei Transistor per eccitarli dovrebbe essere a mio avviso almeno 0,6/ 0,7 " Per tanto il problema è scoprire dove avviene la dispersione, quale è il componente in difetto. Potrebbe essere l'avvolgmento del trasformatore? Come dovrei fare per constatarlo? E se cosi fosse dal momento che in rete non trovo ricambi di questo componente come potremmo fare? Grazie Sono sempre in attesa dell'oscilloscoppio giocattolo, ma nel frattempo..........
Riccardo Ottaviucci Inserita: 8 maggio 2023 Segnala Inserita: 8 maggio 2023 mi sono riletto la discussione dall'inizio. Se non cancellasse il problema è sicuramente dell'oscillatore in questione e con l'oscilloscopio ne avrai la conferma,visualizzando la sinusoide a frequenza ultrasonica. Ma se non registra nemmeno il problema è sulla commutazione dei segnali nel passaggio REC-PLAY. Qualche commutatore ossidato,pista spezzata,ecc,tanto più che mi sembra di capire che il problema è saltuario. Mi spiego meglio,anche se non cancellasse avresti registrato in sovraimpressione al segnale registrato in precedenza sul nastro e ascoltato entrambi miscelati. L'oscilloscopio ti aiuterà a capire meglio il difetto.
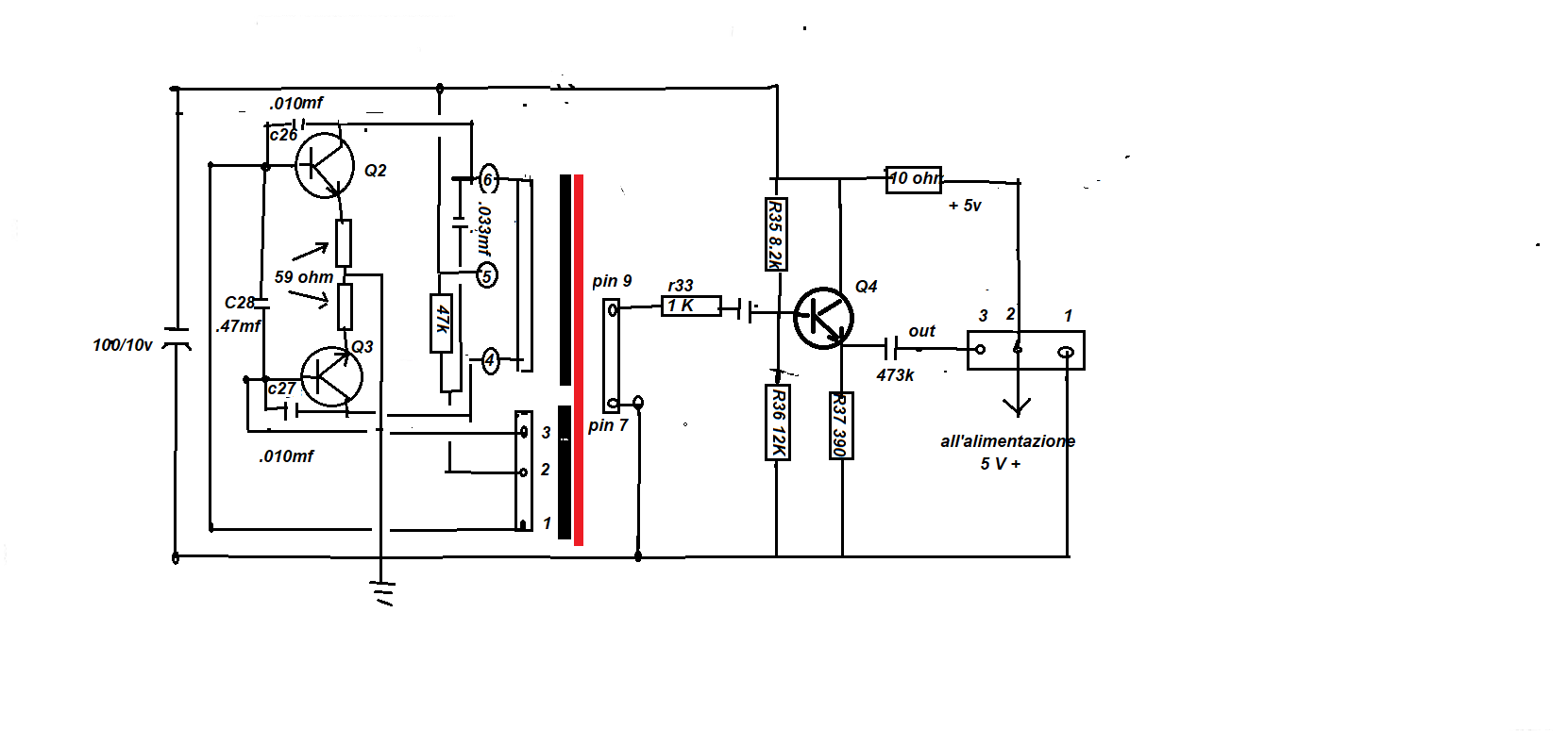
beonardo Inserita: 8 maggio 2023 Autore Segnala Inserita: 8 maggio 2023 NORM 3 ore fa, Riccardo Ottaviucci ha scritto: mi sono riletto la discussione dall'inizio. Se non cancellasse il problema è sicuramente dell'oscillatore in questione e con l'oscilloscopio ne avrai la conferma,visualizzando la sinusoide a frequenza ultrasonica. Ma se non registra nemmeno il problema è sulla commutazione dei segnali nel passaggio REC-PLAY. Qualche commutatore ossidato,pista spezzata,ecc,tanto più che mi sembra di capire che il problema è saltuario. Mi scusi, mi sono accorto che nella figura dello schema precedentemente postato per le seconde letture non avevo scritto che oltre a non registrare, non canellava. Per tanto chiedendo venia, riposto lo schema corretto e cerco di riscrivere piu correttamente le varie fasi di letture "quando funzionava e quando oggi nono funziona.. Con Peper, Dopo diversi controlli abbiamo sostituito i transistor e l'elettrolitico di questo circuito che riposto. Cosi il Registratore ha funzionato e le letture sui tre transistor erano come da figura che riposto. A seguire dopo alcuni giorni che mi gratificavo registrando il piu e il meno, si è ripetuto il difetto," niente REC e niente Canc, ma le letture sui tre transistori dello schema sotto riportato erano rimeste invariate e all'uscita del segnale la RF Probe rilevava un segnale in uscita. Per questo motivo mi sono attivato al controllo dei commutatori riscontrando che quello denominato INPUT ed il NORM non facevano ben contatto. Su suggerimento di Patatino li ho puliti e irrorati, cosi sono tornati a fare il proprio lavoro. Rimontato il tutto ho ripreso le registrazioni, positivamente. Dopo alcuni giorni è tornato a non cancellare e non registrare. i commutatori li ho ricontrollati e funzionano, ma le tensioni sui vari pin dei tre transistor non sono piu uguali alie letture precedenti " vedesi figura sottopostata ed il segnale misurato sul transistor Q4 con RF Probe nel punto OUT non c'è più. Ecco perchè ho insistito sull' evidenziare le tensioni di questi due TR chiedendo vostro parere. Cosa puo essere successo che sui PIN 1 2 3 dell'induttore la tensione è quai nulla? Grazie
Riccardo Ottaviucci Inserita: 8 maggio 2023 Segnala Inserita: 8 maggio 2023 se non hai tensioni sulla base o il condensatore sul pin 2 è in corto o la resistenza da 47 ohm sullo stesso pin è interrotta
beonardo Inserita: 9 maggio 2023 Autore Segnala Inserita: 9 maggio 2023 Nella ricerca del condensatore che fa capo al Pin 2 del coil mi sono accorto che lo schema sino ad oggi visionato non corrisponde alle rilevazioni che sto effettuando. Tengo a precisare che nelle precedenti riparazioni MR. Peper mi aveva fatto effettuare controlli della R 10 ohm "ingresso 5V" e sulla R da 47 K che parte dal Pin 5. L'esito è stato positivo. Il guasto si è risolto con la sostituzione dei tre transistor. Ora sto con calma rilevando dalla scheda " con molta fatica " il circuito che sin dall'inizio nella sua similitudine presenta notevoli variazioni. Mi scuso per la svista e appena rilevate le nuove cartteristiche ve le porterò a conoscenza affinche l'indagine abbia seguito correttamente. Cordialità
beonardo Inserita: 10 maggio 2023 Autore Segnala Inserita: 10 maggio 2023 Salve amici ecco qui sotto lo schema da mè rilevato. Le differenze non sono notevoli 1° la numerazione dei componenti è diversa, ma il circuito si differanzia dal quello postato in precedenza soltanto per cio che concerne il condensatore C38 da 0'033 che nel precedente circuito disegnato da MR Peper dal Pin 2 va a massa, io non lo trovo. La conta mi torna il circuito che nel disegno sembra grand in realtà occupa uno spazio di 6 x 3 cm contiene 6 condensatori più l'elettrolitico. Come si puo vedere dal pin 2 parte un condensatore da .033mf, ma anziche a Massa va a collegarsi al Pin 6. sul collettore di Q2. Misurando sul circuito spento con hometro fra il Pin 2 ed il Pin 6 misuro il valore della R37 cioè 47K. Quindi la supposizione di cortocircuito del condensatore non regge più. Quale sarà il componente che assorbe la corrente necessaria ai alle basi dei due transistor per farli lavorare correttamente ? Poso il circuito riveduto con numerazione dei vari componenti rilevadi visivamente dalla scheda e tensioni rilevate dei tre transsitori. Grazie. Attuali letture tensione in ingresso 5,1V+ Q2 Base 0,46v Collettore 4,82 Emittore 0,04 Q3 Base 0,04v Collettore 4,82 Emittore 0,04 Q4 Base 2,75 Collettore 4,82 Emittore 2,23
Messaggi consigliati
Crea un account o accedi per commentare
Devi essere un utente per poter lasciare un commento
Crea un account
Registrati per un nuovo account nella nostra comunità. è facile!
Registra un nuovo accountAccedi
Hai già un account? Accedi qui.
Accedi ora